工程作者:竹叶青
我做了个空气质量检测器!
然后我灵机一动,又外接了个净化器!

方法:在 LiteOS 代码中加入 “传感器数据阈值判断 + IO 自动控制” 的逻辑,并调试校准,即可实现自动触发净化模块
实物演示▼

实物演示▼

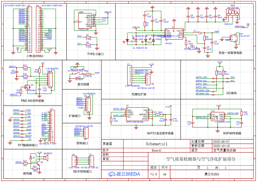
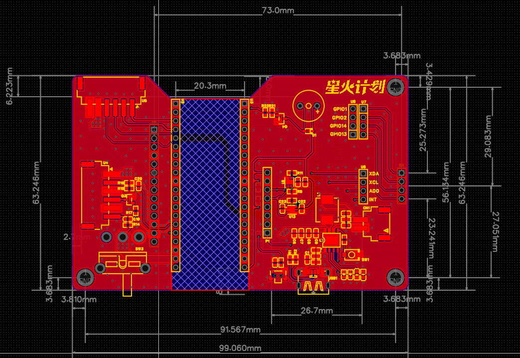
电路部分,共2块PCB:




所以,这样的设计,是如何实现净化功能的?

其实,实现极致的“净化”,主要还是依托扩展板的两个14cm的利民机箱风扇,滤芯,UVC紫外线灯……
工作原理:首先 ,通过风扇将空气吸入,通过滤芯过滤,此时UVC紫外线功能和负氧离子功能启动,空气在两个功能的加持下,穿过滤芯后,紧接着由另一端的风扇转动排出。
总结:此设计更有利于空气的循环和过滤,且比较安静。
此项目使用的是HiSpark Studio软件在Windows系统中开发,不是在Ubuntu系统中开发,这两者使用的SDK是不一样的。
操作系统也有所不同,一个是LiteOS一个是OpenHarmony,此项目是基于LiteOS系统开发的一定要注意。
开源网址:
https://oshwhub.com/graymute/air-quality-detector-and-air-pur




