工程名称:碳化硅3KW图腾柱PFC
工程作者:雷老师讲电子
做了一个3KW碳化硅图腾柱PFC

它能起到什么作用?具体参数是(第1章)?怎么设计出来的(第2章)?实测情况(第3章)?原理是(第4章)?开源网址入口(第5章)?下文一一为你解答!
- 1、双主控设计:CW32+IVCC1102
- 2、输入:AC 110V~270V 20Amax
- 3、输出:DC 350V-430V 20Amax
- 4、功率:3000W 设计功率:3500W
- 5、效率:98.5%
能用在哪些地方?
① 可以作为3KW LLC电源或者全桥可调电源的前级PFC环节;
② 可以制作常见的大功率产品,以及:车载OBC(车载充电机)、通信电源、UPS(不间断电源)、高频DC-DC转换器 ……

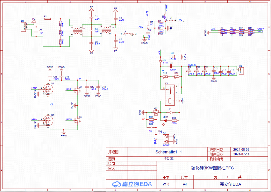
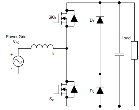
主功率原理图

主控原理图

辅助供电原理图

驱动器原理图

CW32主控原理图

采样原理图

PCB图
3KW 10分钟最大温度为电感温度,34.6度

3KW 120分钟最大温度为电感温度,43.8度

最大功率3.5kW可以长时间运行

效率曲线在98%附近

此时工频管60mΩ内阻,高频管27mΩ内阻,ciss 2nF
工频管更换为30mΩ内阻,高频管不变,测试结果:
3000/(231.2*13.15)=0.98675
效率从98%提升到98.675%

再更换高频碳化硅,更换为15mΩ内阻,ciss 9nF,驱动电阻Rg改为4.7Ω,经测试:
3000/(230.8*13.25)=0.981,多出18W损耗
效率从98.675%降低到98.1%

下方超详细原理解说预警!
PS:如果你想跳过这部分,前往原工程【学习】【复刻】,可复制开源网址:https://oshwhub.com/leichaolin/3kw-totem-pole-pfc-with-silicon-
本章节会涉及……
PFC原理介绍、什么是PFC?为什么开关电源中要使用PFC?有几种PFC的形式?图腾柱PFC高频管不能用普通MOS?工作电流方向?发波逻辑?工作模式的区别?什么是碳化硅?为什么碳化硅需要正负电源驱动?为什么辅助电源变压器初级要加电容?为什么要隔离驱动器?碳化硅MOS管怎么选择?理论计算、波形分析……
有不对的地方欢迎批评指正~
一、PFC原理介绍(7个知识点)
1.1 什么是PFC?

要了解 PFC,我们必须首先定义功率因数。功率因数是以瓦特为单位的有功功率与视在功率之比。
有功功率是负载消耗的功率,视在功率是在电源和负载之间循环的功率。理想功率因数为 1,这意味着不存在无功功率造成的损耗,所有视在功率都是有功功率。
开关电源通常用于功率因数校正。开关电源通常利用二极管桥将交流 (AC) 信号整流为直流 (DC) 信号。该二极管桥对交流信号进行斩波,从而影响功率因数和总谐波失真 (THD)。
图 1-1 和图 1-2 显示了功率因数为 1 和 0.69 的系统的波形。请注意,功率因数降低会导致峰值电流增加。

开关转换器拓扑用于有源功率因数校正,以提高功率效率和密度。
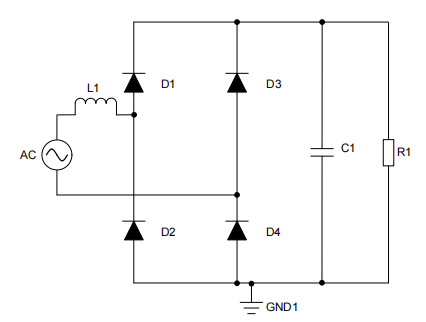
在过去的二十年中,最出色的拓扑之一是升压PFC,它采用了单个低侧 MOSFET、一个电感器、一个二极管。
为了实现高效的交流/直流转换,MOSFET 栅极驱动器必须满足特定的要求才能有效驱动 MOSFET。这些驱动器的一些要求包括峰值驱动电流和开关特性。由于PFC 需要高功率开关,因此需要高驱动电流。上升和下降时间以及传播延迟等快速开关特性可实现快速开关转换,从而减少损耗并提高效率。需要快速开关转换的原因在于 MOSFET 中的开关损耗。
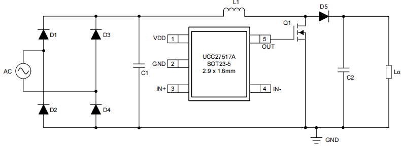
由于可以处理动态电压和电流,MOSFET 在导通和关断期间效率很低。其他要求包括欠压锁定和噪声处理能力。升压 PFC 通常由单通道、低侧、非隔离式栅极驱动器驱动,下图为升压PFC。

1.2 为什么开关电源中要使用PFC?
相关规定,在超过一定功率的电器设备上必须加入PFC,提升电网质量,如果不加入PFC,会影响到电网整体的效率波形等,导致其他用户无法正常使用,功率因数(PF)是衡量电力被有效利用的程度,其值越大,表示电力利用率越高。
开关电源作为一种电容输入型电路,其电流和电压之间的相位差会导致交换功率的损失。为了减少这种损失,提高电力利用效率,开关电源中引入了PFC电路。PFC电路通过改善电源的功率因数,使得电源在消耗有功功率的同时,也能有效地管理无功功率,从而减少电网上的无谓损耗,提高电力系统的整体效率。
1.3 有哪几种PFC的形式?
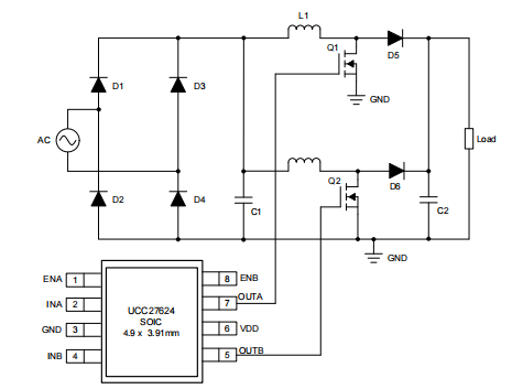
与传统的升压 PFC 相比,交错式升压 PFC 是一种更高效、更复杂的选择。交错式升压 PFC 可提高系统效率,但会增加元件数量。
交错式升压系统的栅极驱动器要求与升压系统非常相似,只是第二个 MOSFET 需要一个额外的通道。为了驱动此拓扑所需的两个 MOSFET,通常使用双通道低侧栅极驱动器,例如 UCC27624。下图显示了一个交错式升压电路示例。

由于第三代半导体的发展,图腾柱无桥PFC开始广泛应用

传统的 PFC 转换器实现了无源二极管电桥以进行整流,该技术现在称为无源 PFC 技术。
此类方案的优点为:设计简单,可靠性高,系统控制环路速度慢以及成本低。但缺点也很明显:无源器件很重,功率因数低,并且会产生显著的功率损耗,从而导致散热器体积庞大以及散热量大。
通过进一步调查发现,在宽电源应用的低压线路上,输入电桥大约消耗输入功率的 2%。如果设计人员可以抑制串联二极管之一,则可以节省输入功率的 1%,从而使效率从 94% 上升至 95%。
由于上述缺点,桥式传统 PFC 的额定功率被限制在数百瓦以下,尤其是在混合动力电动汽车 (HEV) 或电动汽车 (EV) 中,其中小空间和小重量是关键设计参数。
因此,无桥架构趋势日益明显,这种架构消除了传统的二极管电桥。OBC 基于硅功率器件,存在低效率、低功 率密度和高重量等限制。凭借 SiC MOSFET 的优势,设计人员可以利用快速开关、低反向恢复电荷和低 RDS(ON) 的卓越性能,极大地改善这些限制。
1.4 为什么图腾柱PFC高频管只能用GaN和SiC,不能用普通MOS?
图腾柱 PFC 中的固有问题是交流电压过零处的运行模式转换。当交流输入在过零处从正半线变为负半线时,低侧高频开关 SiC2 的占空比从 100% 变为 0%,SiC1 的占空比从 0% 变为 100%。
由于高侧二极管(或 MOSFET 的体二极管)的反向恢复速度较慢,D2 的阴极电压无法立即从接地跳变为直流正电压(这会导致较大的电流尖峰)。由于该问题,设计人员无法在连续导通模式 (CCM) 图腾柱 PFC 中使用 Si MOSFET。
因此,SiC1 和 SiC2必须是氮化镓 (GaN) 或 SiC MOSFET 场效应晶体管 (FET),具有低反向恢复,对于本项目,我们选择了SiC。
1.5 图腾柱PFC的工作电流方向是怎么样的?

正半周期内的图腾柱无桥 PFC 运行:(A) S2 开启时 (B) S2 关断时

负半周期内的图腾柱无桥 PFC 运行:(A) S1 开启时 (B) S1 关断时
高频 GaN FET 在 65kHz 的开关频率下运行,一对 Si MOSFET 在工频(大约 45Hz 至 60Hz)下运行。因此,导通路径包括一个 GaN 开关和一个低频 Si 开关,导通损耗显著降低。使用双通道交错技术以降低导通损耗和输入电流纹波。测试结果表明效率高达 98.5% 以上。
1.6 图腾柱PFC(CCM)的发波逻辑是怎么样的,如何解决过零点尖峰?

发波逻辑:在交流电正半周时,主管PWM从低占空比到高占空比,再回到低占空比,让电感电流呈现正弦波,而从管则相反互补。但是图腾柱PFC有过零点电感电流换向尖峰问题,为了改善电流波形,需要在过零点做特殊处理

上图为图腾柱驱动波形,GDH和GDL为高频管驱动波形,SFL为低频管驱动波形,Inducor Current为电感电流,Crossover point为过零点。
在过零前,所有的四个门极驱动 GDL/GDH/SFL/SFH 的输出被关闭,在过零后,高频管的主动管(SFL 或 SFH)先开始工作。
不同于一开始就进行满占空比输出,主动管的占空比从零开始以 200kHz 的 PWM 频率逐渐增大到满占空比,直到死区时间结束。通过这种方式,高频管可以在主动管状态与被动管状态之间进行平滑的切换。
主动管的软启动会产生很平滑的电感电流来对低频桥臂中点的寄生电容进行放电,从而最小化或消除交流过零点的电流尖峰。低频同步管通常是超级结的 MOSFET,其 Coss 会存储很大的能量,导致很大的过零电流尖峰。过零死区时间是±100us,当交流采样信号接近于 0V 并可能被噪声干扰时,它可以防止潜在的短路发生。
1.7 PFC工作模式有什么区别?
PFC的主要工作模式有两种,CRM(临界导通模式)和CCM(连续导通模式),CRM广泛应用在小功率300W左右的场合。
CRM模式PFC的特点主要包括以下几点:
功率开关零电流导通:在CRM模式下,功率开关在零电流的情况下导通,这有助于减少开关损耗,提高效率。
电感电流线性上升:当开关导通时,电感电流线性上升。
传导干扰低频段较高:虽然使用CRM方式PFC的控制器可以实现简单的修改反馈部分,但这种方式会导致传导干扰在低频段较高。
可改变开关频率:CRM模式允许在正弦波零跨越时改变开关频率,并且可以使开关频率变得非常高,但通常IC内部会对频率上限进行限制,以防止EMI测试无法通过
CCM广泛应用于大功率场合
CCM模式一个显著特点是其传输电流连续流动,几乎为直流,纹波也很小。这种连续流动的电感电流有助于减少开关噪声,提高电源的效率和稳定性。与DCM模式相比,CCM模式更适合于大功率场合
二、碳化硅介绍以及正负电源设计(5个知识点)
2.1 什么是碳化硅?
碳化硅MOS管使用的是碳化硅(SiC)半导体材料,而普通MOS管使用的是硅材料。碳化硅具有高熔点、高硬度、高导热性、高耐辐射性、高温稳定性等优异性能,而硅材料则没有这些特性。
在特性方面,碳化硅MOS管的切换速度更快,可以实现更高频率、更高效率的功率转换。它具有更高的电场强度和较低的导通电阻,抗电磁干扰性能更好,适用于高温、大功率、高频和高压应用领域。
在工作原理上,碳化硅MOS管具有较高的电场强度和较高的漏电流,在高压条件下导通损耗会更小。普通MOS管的工作原理基于衬底注入概念或感应概念,而碳化硅MOS管则具有更高的电场强度和开关速度。
2.2 为什么碳化硅需要正负电源驱动?

SiC MOSFET在OBC DC/DC 系统中的应用场景多为高电压和高开关速率的场合,因而在开关时的dVds/dt比普通Si MOSFET显著增加。
以桥式电路为例,在上管快速开通、下管关断时,下管的Vds会升高,此时电荷通过米勒电容 Cgd 转移至下管门极,会造成门级电压出现一个小的尖峰。根据厂家和沟道技术的不同,SiC MOSFET的阈值电压一般为2V至5V。如果在这一过程中串扰造成的电压抬升幅度超过了SiC MOSFET 开通的阈值电压,可能会造成下桥臂的误开通,从而导致上下桥臂直通,造成系统短路损坏等严重后果。
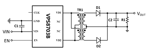
为了规避开关过程中产生的桥臂直通风险,通常SiC MOSFET需要使用正负压驱动,即通过负压关断确保关断过程中即使出现小的电压尖峰,也不会超过阈值电压致使MOSFET开通,下图为需要输入脉冲的辅助电源驱动器。

本项目采用VPS8703B全桥驱动芯片,其外围只需匹配简单的输入输出滤波电容、隔离变压器和整流电路,即可实现6~30V输入电压、多种输出电压、输出功率1~10W的隔离电源。输入电压最大30V,可以适应较宽输入电压范围,内部集成250Khz频率。
通过变压器输出绕组即可得到隔离的正负电源,同时还可以为隔离电流采样以及电压采样芯片供电。

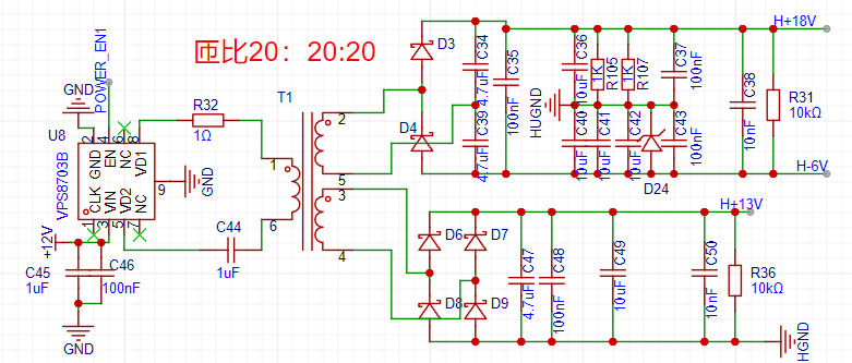
2.3 为什么辅助电源变压器初级要加电容?

全桥变压器的正常工作需要满足“伏秒平衡”的要求,即变压器励磁过程产生的伏-秒积应等于去磁过程产生的伏-秒积。如不相等,则可能会出现磁芯饱和的现象。
其中B表示为磁芯的磁通密度,H表示为磁芯内部的磁场强度。
当开关管PM1和NM2开通时,全桥变压器处于“励磁”阶段,磁通密度将沿着A至A’的箭头方向持续增加,PWM1和PWM2关断时刻,磁通密度将达到正向最大值A’,当开关管PWM2和PWM1开通时,全桥变压器处于“去磁”阶段,磁通密度将沿着A’至A的箭头方向持续减小,PM2和NM1关断时刻,磁通密度将达到负向最大值A。
磁通密度B的大小主要由开关管开通过程变压器原边绕组的电压幅值Vp和开关管开通时间Ton的乘积决定,即Vp*Ton,通常称之为“伏-秒积”。
变压器的正常工作要求满足“伏秒平衡”的原则,即变压器励磁过程产生的伏-秒积应等于去磁过程产生的伏-秒积。如不相等,则会出现偏磁现象,随着变换器的持续工作,偏磁能量的累积最终会导致磁芯的磁通密度向偏磁的方向逐渐增加而超出磁性元件的饱和磁密范围,最终导致磁芯饱和无法正常工作。
一句话总结:没有隔直电容可能导致偏磁,偏磁会导致磁饱和,磁饱和会导致电流急剧增大,烧毁器件,当然VPS8703带有过流保护,可以不加电容,加电容可能会导致输出电压以及功率降低。
2.4 为什么要隔离驱动器?
作为一种半导体集成电路 (IC),隔离器件允许数据和电力在高压和低压单元之间传输,同时可以防止任何危险的直流电或不受控制的瞬态电流从电网中流出。一个众所周知的例子便是雷击。通过隔离可以打破在具有高能量流的电路中形成的接地环路。隔离方法有若干种。在所有隔离方法当中,电流隔离是针对巨大电位差提供保护的一种隔离方法。
由于图腾柱PFC控制电路的地是跟随输入电压的频率进行上下跳动,因此PFC输出电压的采样需要用高压差分运放来进行采样。所有功率器件的驱动需要使用隔离驱动。

2.5 碳化硅MOS管怎么选择?

选取碳化硅型号需要注意,Ciss,Corss,Qg等参数,由于碳化硅的开关频率较高,所以这些参数都会影响碳化硅的开关损耗,以及Ron决定着导通损耗,在使用驱动器时,我们还应该注意驱动电流,认真去计算,选取合适的Rg开通电阻以及关断电阻。
驱动IC一般是通过拉电流 (source current)和灌电流(sink current)来给栅极电容充放电,从而实现MOSFET或IGBT的开关的。
为了实现SiC MOSFET快速开关的特性,以达到更低的开关损耗和更高开关频率,通常会需要更大的驱动电流。

通过观察Vgs以及Vds我们可以判断Rg的取值是否合理。

上图的Vgs上升沿顶部有明显的延迟,此时的Rg过大

上图为调整Rg之后的波形,既无过冲,也无延迟,过冲会超过碳化硅的gs最大电压,但是时间一般很短,碳化硅也是可以工作的,只是工作寿命会减少,在一些碳化硅的数据手册里有指出过电压的工作时间

上图为开通损耗和Rg取值的关系,下一章节会详细介绍如何计算Rg
三、理论计算(7个知识点)
3.1 限流取样电阻取值
合适的电阻值可以带来合理范围的功率保护,注意电阻的功率

3.2 电感取值计算

值得注意的是电感的感量要在20A直流偏置时还有70%的电感量,注意电感的规格书,本项目使用的是360uh电感,在20A时还有320uH感量
3.3 输出电容计算
输出电容尽量选择多个并联,还要记得计算泄放电阻的功率 ,在输出端需要加上100nf的去耦电容,减小高频纹波

3.4 场效应管驱动电阻计算
驱动电阻可以根据波形进行调试,推荐10欧姆

3.5 开关损耗以及导通损耗计算
在pfc硬开关中,中小功率场合(1-10kw)开关损耗和导通损耗持平,在大功率10kw以上时,导通损耗占主导,因为同步整流管zvs开通关断。
工频由于频率很低,导通损耗占主导。
开关损耗和Vds上升时间和下降时间以及频率有关。

3.6 电感磁芯损耗计算
磁芯损耗目前计算方式有很多种,最主要是斯坦梅兹公式还有就是磁芯厂家对材料测试给出的损耗公式,一般拟合而成。
铁芯材料的 H(B为磁通密度,H为磁场强 度)磁滞回线是频率/’的函数。铁芯总损耗由 磁滞损耗、涡流损耗和剩余损耗3部分构成,高频下 的剩余损耗主要包括尺寸共振、畴壁共振和自然共 振等引起的损耗_l ”,但其所占比例不大。
从动态 磁滞回线可以看出,工作频率越高,磁滞回环越大, 单位质量的损耗就越大。采用损耗分离法描述变压器的铁芯损耗时,可将其分解为静态磁滞损耗 、动态涡流损耗 以及剩余损耗P 。
铁芯的损耗密度(单位为w/kg)表示单位质量 的铁芯损耗,描述高频损耗密度的经典方法是斯坦梅兹(Steinmetz)公式

其中K为损耗系数,f为频率,B为磁通密度,a和β为损耗常数。


3.7 补偿零极点计算
本电路采用了二型补偿器补偿,有一个零点和一个极点,由于输出电压上有2倍工频纹波,所以电压采样的穿越频率我设置的是5Hz,减少对电路电压环路的影响。
补偿网络的取值和输出负载,电容的esr等都有关系,在实际中需要根据工作状态的不同进行调整,在上一个项目中,220/380v 可调电源设置电压时,发现在5v以下时,eg1163s的输出不稳定,Vgs波形出现大小波,测试环路的穿越频率以及相位余量,降低环路响应,增加相位裕量,把10nf前馈电容改为20nf,解决调压不稳的问题

四、波形分析

高频管波形

电压电流波形

高频管波形

低频管波形
本项目已开源!
——想复刻?想给作者点赞?可复制开源网址 前往原文。
开源网址:https://oshwhub.com/leichaolin/3kw-totem-pole-pfc-with-silicon-




