小电压控制大电压电路,有3种!你用过哪个?
在实际电路项目中,经常会遇到小电流控制大电流、小电压控制大电压负载的情况,使用最多的分别是三极管控制电路、MOS管控制电路以及继电器控制电路。
下面依次为大家举例说明!
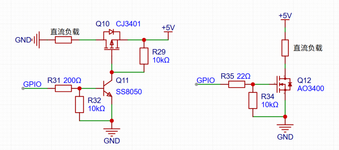
01 三极管控制电路

三极管控制电路作为开关控制的话主要工作在饱和导通区,这里我们重点关注几个参数,Vcb以及Vce,控制的电压不应该超过该值,否则会导致三极管损坏。
同时,还有Ic的最大电流以及额定功率,在实际使用过程中不应该超过限制值。
如果使用PNP型三极管作为驱动时,考虑到GPIO本身电压就小,及时输出高电平可能也是会导通的,如果使用开漏输出的话,外部电压也可能过高损坏gpio引脚,所以在单片机驱动中npn型的三极管使用较多。

在进行三极管驱动时,一定要使三极管工作在饱和导通区;ic > ib*放大倍数,且放大倍数会随着电流增大而减少,所有通常还需留出1.5倍左右的余量。

02 MOS管控制电路

mos控制电路作为开关控制的话主要工作在饱和导通区,由于mos是压控器件,我们满足Vgs的电压差后,通常就不需要动态调整压差值了,同时mos的额定电流通常也会比三极管大很多、自身的寄生电阻较小,损耗在器件本身的功耗较小,目前已经逐渐成为主流控制器件。
在mos控制电路中,需要考虑mos管的Vds、Vgs电压值以及Id电流值和Pd额定功率值,在设计时不能超过额定参数;

mos管中,有一个参数是Vgs(th),该值是导通的阈值电压,并不是说达到该值后mos管就一定饱和导通了,实际需查看对应的Vgs电压与电流的图表或说明,通常在阈值电压的1.5倍时就能达到一个饱和导通的条件。

03 继电器控制电路

继电器控制电路是一种隔离型的控制,当线圈闭合时,控制开关导通从而实现控制,在设计时需要满足线圈导通的额定电压值,同时线圈的电流也不宜过大,满足数据手册的指定导通条件即可,否则会导致继电器过热损坏,同时,由于线圈是感性负载,在设计时需要考虑反向电压冲击,通常都会在线圈两端加入一个肖特基或开关二极管来泄放反向电压。


继电器给人的认知通常是作用与高压、大功率电路中,但是通常是针对与交流而言,对于直流电压来说,继电器也并没有很高的负载能力,在使用继电器控制高压直流电路时,一定要看是否在额定直流电压范围内。




