有大佬,开源了火箭!!!


火箭怎么飞起来的?
① 它由分布于箭体的四路鸭翼舵面控制姿态,飞控实时感知火箭当前飞行姿态,飞行高度,垂直速度,经纬度等,进而控制鸭翼舵面偏转,实现基本的火箭制导功能。
② 飞控通过卡尔曼滤波融合六轴传感器与气压计高度数据,估测垂直速度,当火箭到达最高点时,垂直速度为0,此时火箭开伞。
③ 搭配VOFA+地面站,火箭使用Lora实时回传飞行数据,位置信息,用于火箭回收与后期分析研究。
了解功能后,再一起瞅瞅它的电路+3D外壳+软件设计方案!
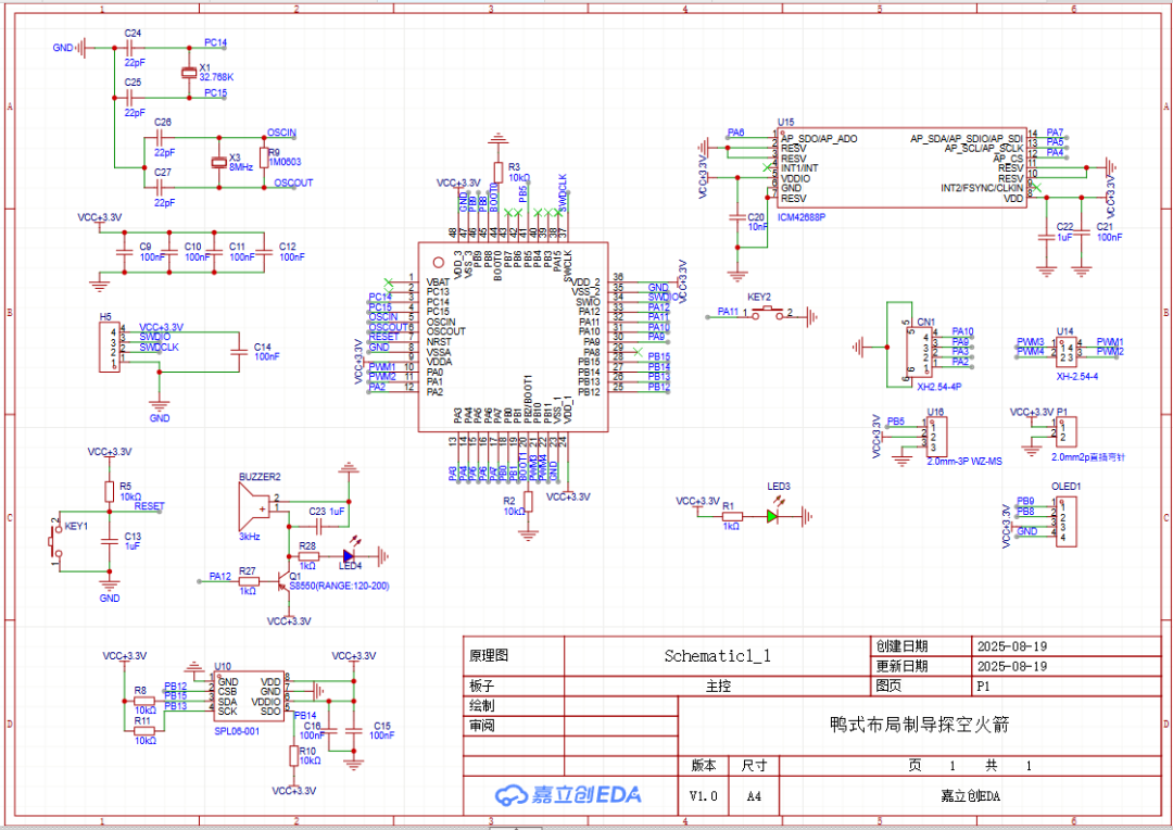
火箭飞控由三块PCB堆叠而成,分别是——电源、主控、信号。

由12V锂电池或Type-C接口供电,经DCDC芯片和LDO芯片转换为5V与3.3V后,分别给舵机与主控层,信号层供电。电源板有四路舵机接口,通过XH2.54-4P的排线连接主控板,接收PWM信号后用来控制舵机。



使用STM32F103C8T6作为主控芯片,板上集成ICM42688-P六轴传感器,SPL06-001气压计,通过姿态解算与卡尔曼滤波估测垂直速度后,用于控制火箭姿态与定高开伞功能。同时支持GNSS定位报文解析,获得经纬度与对地速度等位置信息,并一同发送至信号层。



集成大夏龙雀DX-GP10 GNSS定位芯片,使用泽耀A39C系列(可选)Lora模块,通过串口接收来自主控层的数据并转发至地面站。



主要有这8个注意事项:
① 火箭的每个功能舱段使用M36mm + M312mm 十字螺丝固定,鸭翼舵面使用银燕舵机摇臂+1mm螺丝+502胶水固定。
实测:火箭摔过几次,依旧能用有更好的方式也欢迎讨论~

② 塔式飞控使用四根M2.5螺纹棒+六角螺母固定,外壳是一个100mm,外径63内径57的亚克力空心管。使用前需要钻螺丝孔。

③ 组装舵机舱时,四个舵机依次排列安装好后,再盖上盖子,安装时需要对准卡扣。

④ 图中黑色部分是火箭连接件,用于连接各舱段和整理舵机的线缆,需要打印四个。

⑤ 组装降落伞舱+整流罩:降落伞舱预留了一个M2.5的小孔用于固定整流罩,也能安装挂件。
降落伞舱内预留了小孔,可以安装电子点火头,触发开伞。


⑥ 火箭底座可以用来安装20mm外径的火箭发动机,例如四凯模型火箭发动机或者自制发动机。
你可以使用Soildworks对其尺寸进行修改,以适配其他型号的火箭发动机,将发动机塞进底座圆孔之后,使用螺丝和强力胶水固定即可。火箭发射需在有安全保护的条件下进行。

⑦ 图中白色部分是电池舱,可以存放一个三角形的12V锂电池组,购买时注意尺寸。安装螺丝时将电池垫高一点,注意螺丝不要贯穿电池,以免发生危险。
红色的是发动机舱,3D打印的时候适当提高热床温度,以免发动机舱脱离热床。

⑧ 打螺丝(hh)时,建议使用电动螺丝刀。如果把握不了螺丝长度,建议都使用 M3*6mm 的十字螺丝
火箭飞控可通过Lora或数传连接上位机。
-
波特率默认115200
-
使用FireWater数据协议
-
代码内默认传输欧拉角,经纬度,垂直速度,对地速度,高度,加速度等信息。
VOFA+上位机下载地址 https://www.vofa.plus/

作者公布的DIY成本为
999元

立创的星火计划提供了2150元耗材
含2套SMT贴片:525元;3D设计件:1652元。作者提供的成本价估计是个人手焊板子和用自己的3D打印机打印外壳的价格。
目前,项目已全开源!
——想复刻?想给作者点赞?下面会附上开源网址↓,欢迎大家在遵循作者开源协议的情况下,友好复刻学习~~
开源网址:https://oshwhub.com/seg.tech/duck-layout-guided-sounding-rock




