这,是一个65W充电宝!

又不只是一个充电宝▼

什么什么?这么香!这么多实用的功能!
不过……
充电宝能照明,我能理解。
能给手机65W快充,我也能理解。
但它还能给轮胎充气?!
所以,它充气功能到底强不强?光说太抽象!拿它和某米的充气宝PK一下,就知道啦↓
总结:
-
本项目用时:1分11秒
-
某米充气宝用时:2分30秒

看来本项目充气速度还是到达的产品级的呢!
是不是还有点意思哦~
瞅瞅它的硬件设计!
本项目由主控板和驱动板,2块PCB组成。

原理图

PCB图

原理图_IP5389

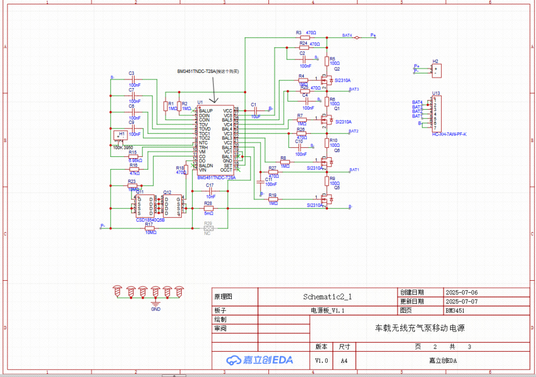
原理图_BM3451

原理图_Other

PCB图
-
主控:ESP32C3
-
屏幕驱动:ST7789
-
气压传感器量程:0-1500kPa,充气范围:0-80 PSI(受限气芯质量,实测140 PSI没问题)
锂电池充放电保护芯片:BM3451,支持4-6串锂电池;
-
充放电管理IC:IP5389,IIC版本,勿购买错误,充放电功率(硬限制):45W
-
充气泵机芯电压12V,最大带载功率100W(实测)
-
LED照明灯,3W
-
彩色LCD屏幕:1.2寸IPS彩屏,分辨率240*240
-
锂电池组充电电压最高16.8V,确保保护板和充电芯片焊接好,否则...炸
-
板载3个NTC热敏保护电阻:锂电池保护板、充电保护、主控板
-
待机功耗:100uA左右,大概值,没有专业仪器
作者公布的DIY成本为
200元左右

作者参加了【星火计划-悬赏赛道】活动,活动提供耗材如下:
-
2套铝合金外壳:136
-
2套器件:611
-
1套PCB/FPC:20
结项并验收后,作者将在15个工作日内获得活动奖金:
2500元(税前)

*奖金只作为鼓励开源用,项目版权等都归作者所有,请在遵循作者开源协议的前提下友好复刻学习哦~
本项目已开源!
——想复刻?想给作者点赞?可复制开源网址 前往原文。
https://oshwhub.com/double_mumu/car-wireless-air-pump-mobile-pow




