声明:本文为第五届立创电子设计大赛参赛作品,仅对部分人气作品做分享收录,不代表赛事组委会官方意见,亦不作为任何评选依据。
本文作者:立创开源硬件平台 OSHWHub 用户@TP-Port,禁止商用,未经许可禁止转载,点击查看原文章
立创商城11.11,海量爆款、现货抢购已开启!冲榜还送特斯拉、Mate40和京东E卡!
1、简介
本作品是一个以STM32F411CEU6作为主控芯片的带有姿态感应,红外输入,红外输出,可根据任意录入的红外信号进行存储,然后发出红外线控制各种电器设备, 并具有测电流,电压,电阻,电容能力的手表,是对于电子工程师来说具有较强实用性的小工具。
2、项目详情
硬件
1、电压检测电路,主要是将外部-15v~15v的电压通过几个限压电阻根据KCL和KVL转化成0~3.3v,再由ADC芯片采集;
2、电阻检测电路,根据简单的分压原理,将待测电阻通过模拟开关分别与1k和1M欧高精度电阻串联测得分压,从而实现精确测量较大范围内的电阻阻值;
3、电容检测电路,根据电容的一阶零状态响应,算出时间常数,再根据串联的电阻计算出接入电容的电容值;
4、红外接收发射电路,采用外加一块STC单片机(一个模块~~~~),里面预先烧录红外解码程序,再通过串口与STM32通讯,实现对外部输入红外信号的解码和调制发射。
软件
1、姿态解算算法,实现步数计算,抬手感应,翻腕感应,LCD虚拟触屏;
2、针对不同红外信号的解码和发射算法,红外信号存储算法等;
3、电阻,电容测量算法;
4、自制定时器系统任务调度算法。
3、项目要点
硬件部分
1、首先是硬件焊接过程中由于经验不足,导致了多次芯片或器件连锡情况的出现,这种技术上的失误拖慢了整个电路板焊接调试的进程,后面发现是所采用的工具等问题,由于电路板上使用的很多是0402的封装,使用刀头电烙铁焊接起来难免有些笨重,换用普通尖头可以很好的焊接这些小封装器件,连锡情况可以通过使用助焊剂等来改善;
2、由于设计失误,未考虑ACS712输出的是交变电流,电路设计上未加入整流滤波部分电路,因此测电流这一功能无法实现,硬件问题也不能靠软件优化改善。
软件部分
1、由于单片机内部设计其他程序,在处理红外发射和接收部分程序的时候精度和响应存在问题,为解决这个问题,我们采取外置一块STC单片机,预先烧录红外接收和解码程序,通过串口连接STM32,其实也就相当于是一个外置模块,从而使得红外接收和发射能独立完成;
2、在实际编程过程中,由于使用的是ST的标准库,存在一定的BUG,例如在一些内存位置初始化GPIO等外设会失效,无法写入寄存器地址,推测是标准库优化存在的问题,只能更改一些外设的初始化代码来解决这一问题;
3、系统任务调度过程中,定时器中断时间未正确匹配导致系统运行时的一些列问题。
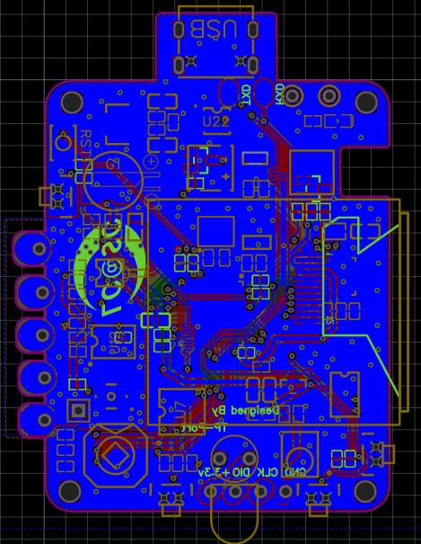
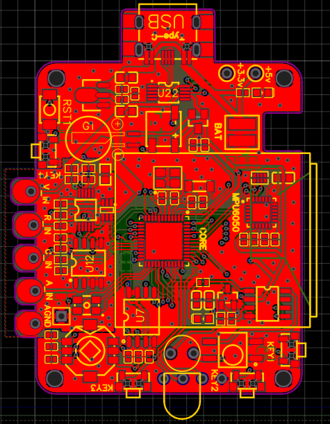
4、项目图片




视频演示
5、文档
6、BOM 相关器件(为系统自动匹配,请自行识别验证)
| 商品编号 | 型号 | 品牌 | 规格/描述 |
| C60420 | STM32F411CEU6 |
ST(意法半导体) |
UFQFPN-48 / MCU |
| C24112 | MPU-6050 | InvenSense |
QFN-24 / 姿态传感器 |
| C179171 | W25Q64JVSSIQ |
WINBOND(华邦)
|
SOIC-8 / Flash |
| C133337 |
SMD-3225_4P12M12pf10ppm |
TAE(雅晶鑫) |
SMD-3225 / 晶振 |
|
CH340E
|
WCH(南京沁恒)
|
MSOP-10 / USB芯片 |
您也可以点击下载BOM或点击直接在立创商城下单
工程附件
本文作者:立创开源硬件平台 OSHWHub 用户@TP-Port,禁止商用,未经许可禁止转载