工程名称:ESP-Toothbrush
工程作者:乐鑫小铁匠
用ESP32-C2做了一个电动牙刷。产品级那种!

①支持3分钟定时刷牙

②双击切换4种档位,轻松切换扫震强度

③长按开关机,节约功耗

④支持锂电池供电+无线充电

⑤UI支持查看——电量、时间、动画、蓝牙WIFI配网情况

-
查看电池电量:低于20%低电量提醒
-
调整刷牙模式:四挡扫震强度设置
-
控制开关:忘记关机也没事
-
设置刷牙时长
-
记录每天刷牙时长:一个月内的数据


那么,想自己做一个智能牙刷,要如何设计硬件部分?
其实不难~

整体功能框架

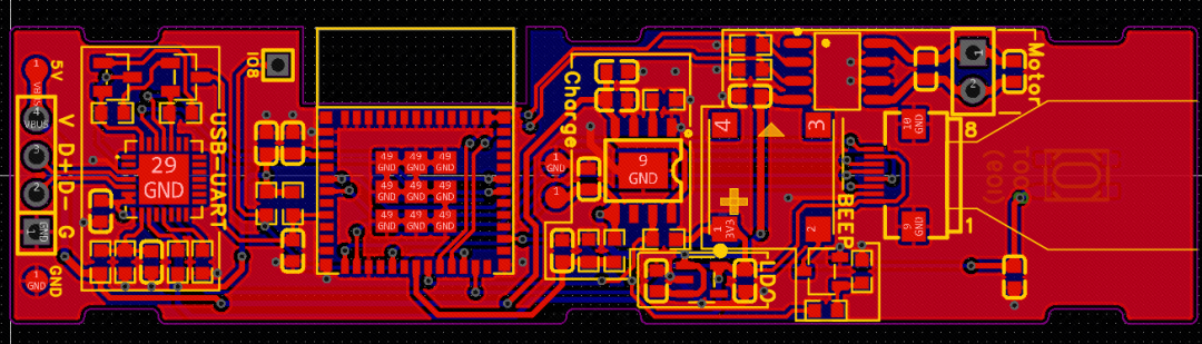
原理图(嘉立创EDA设计)

PCB图(嘉立创EDA设计)

PCB正面 3D图 (嘉立创EDA)

PCB背面 3D图 (嘉立创EDA)
产品设计过程中,电源设计,是重中之重。所以……
电池管理:芯片选型考虑?
本项目,采用TP4056芯片进行电池管理。其主要实现充电功能,并具备防反接保护功能,防止过充和过放。
充电芯片 CHRG 引脚通过一个10K电阻上拉,当电池充电时,CHRG引脚为低电平,其余状态均为高电平,CHRG 引脚 与 ESP32-C2 芯片的 GPIO5 连接,可通过检测该管脚的电平状态,来识别电池充电状态。
已知,ESP32-C2 ADC的最大量程为0-3.3V,而18350锂电池电压最高可达到 4.2V,已超过3.3V。
在这样的情况下,怎么实现对电池电路的检测?
这里采用两个等值电阻将电池电压进行分压,再通过 ESP32-C2 ADC(GPIO4对应为通道4)获取电池电压,将测得的电压值乘以2即得到实际的电池电压,由此实现对电池电量的监测。
其他说明
①采用输入电压范围较宽的HE9073A33M5R LDO芯片 进行稳压,将锂电池电压稳压至 3.3V,为芯片及其他外设供电。
②使用 TC118S 直流电机驱动芯片驱动超声波震动电机,该芯片具备低功耗和低成本的优势。
③通过无源蜂鸣器实现声音提示功能。
④使用 CP2102N USB 转 UART 芯片,方便通过 USB Type-C 口烧录程序和调试。
硬件部分已开源!3D文件+源码正在开源中……
——想催更?想复刻?想给作者点赞?可复制开源网址 前往原文。




