1、引言
在现代汽车电子和工业自动化领域,控制器局域网络(CAN)已经成为重要的通信协议 之一 ,CAN 收发器在这些系统中起着至关重要的作用,它们实现了微控制器与传感器、执行器以及其他设备之间的高速数据传输。信路达 XL1040 CAN 总线收发器解决方案来了,让每一次数据传输都稳定高效!这是一款高性能 CAN 收发器,广泛应用于汽车、工业控制和嵌入式系统中。本文将从 XL1040 CAN 的主要特点、工作原理、功能、应用领域等方面进行详细分析。

2、信路达 XL1040 CAN 的基本概述
XL1040 CAN 是一款高集成度的 CAN 收发器,它符合 ISO11898-2标准,具有极高的抗干扰能力和可靠性。XL1040 CAN 具备全双工数据通信能力,能够在差分信号传输模式下支持高速 CAN 通信,其设计特别适合用于汽车网络中,能够承受恶劣的工作环境。
XL1040 CAN 收发器采用了先进的CMOS工艺,具有低功耗特性,并且集成了许多必要的保护电路,以确保长期稳定运行。这款收发器的设计使其不仅可以有效降低数据通信中的信号干扰,还能提供必要的电气保护,防止系统因过电压或短路造成损坏。
3 、XL1040 CAN 的主要特点
3.1 信路达 XL1040 高速稳定
3.1.1高效传输高速通信,适配多种场景采用高速通信技术。
速度高达1M Baud,能满足汽车电子、工业控制等领域对数据高速传输的需求。无论是车辆行驶中的实时状态数据传输,还是工业生产线的设备协同指令传递,都能高效完成,确保信息及时交互。
3.1.2良好兼容性,轻松互联
完全兼容ISO11898标准,这意味着它能与市场上其他符合该标准的 CAN 协议控制器和设备无缝对接,降低了系统集成的难度,为用户在设备选型和系统搭建上提供了更多便利。
3.2 信路达 XL1040 低耗可靠 ,持久运行
3.2.1 低功耗设计,节能高效
具有非常低电流的待机模式,在设备不进行数据传输的待机状态下,能大幅降低 功耗, 减少能源浪费。对于依靠电池供电的设备,可延长电池使用寿命,减少更换电池的频率和成本。
3.2.2 多重保护,稳定可靠
热保护: 当芯片温度过高时,会启动热保护功能,防止芯片因过热而损坏,保障芯片在各种温度环境下稳定运行。
总线引脚保护: 总线引脚可抵御汽车环境中的瞬态干扰,避免瞬态电压对芯片造成损害,提升芯片的抗干扰能力和使用寿命。
TXD 显性超时功能: 防止因硬件或软件故障导致TXD引脚被永久拉低,使总线被永久驱动到显性状态,避免阻塞整个网络通信,保证总线通信的顺畅。
3.3 信路达 XL1040 灵活控制 ,智能便捷
3.3.1 两种模式选择,适应不同需求
控制引脚STB可选择两种工作模式:正常工作模和待机模式。通过将STB引脚接地选择,此时收发器能在CANH和CANL总线上发送和接收数据;待机模式下,发射器和接收器关闭,总线线路由低功耗差分比较器监控,满足不同场景下的功耗和功能需求。
3.3.2 便捷的唤醒功能
在待机模式下,通过总线可实现远程唤醒功能,当低功耗差分比较器检测到总线 上的显性电平超过一定阈值时,能及时唤醒芯片,恢复正常工作状态,无需手动操作, 提升使用便捷性。
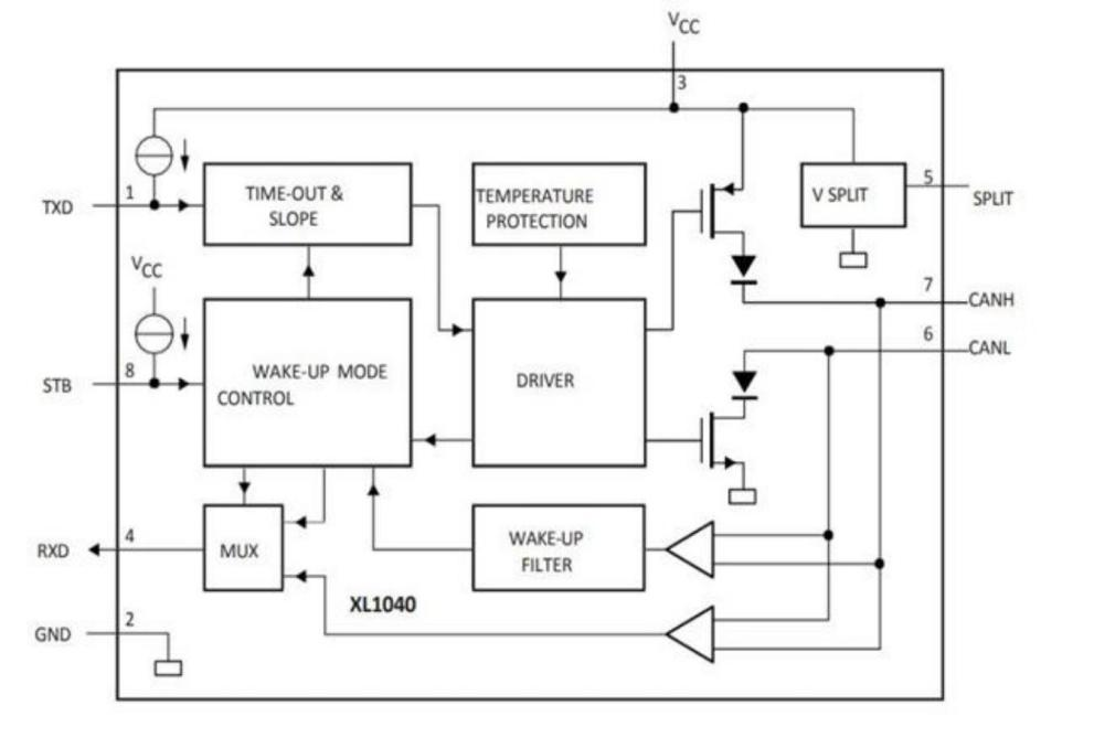
4、XL1040 CAN 的工作原理
XL1040 CAN 采用了差分信号传输原理,这使得它能够在噪声较大的环境下提供较高 的信号可靠性。其内部结构包括发送部分和接收部分,分别负责将微控制器的数字信号转换为 CAN 总线上的差分信号,或者将接收到的差分信号转换为微控制器能够处理的数字信号。
4.1 发送部分
当 XL1040 CAN 接收到来自微控制器的数字信号时,发送部分会将这些数字信号转化为差分信号,并将其传输到 CAN 总线。差分信号传输的优点是可以减少外部噪声的干扰, 因为差分信号具有更强的抗干扰能力。
4.2 接收部分
XL1040 CAN 的接收部分接收到来自 CAN 总线的差分信号时,会首先进行电压放大和去噪处理,确保信号的完整性。然后,将处理后的信号转换为微控制器可以理解的逻辑电 平 ,完成数据的接收。
4.3 总线驱动与接收
XL1040 CAN 能够在 CAN 总线上驱动差分信号,同时又能够准确地接收来自总线的数据。 其在驱动过程中能够提供较高的输出电流,在接收时则采用低功耗的工作模式,确保系统的整体能效。

5 、XL1040CAN 的应用领域
由于其卓越的性能,XL1040 CAN 在许多领域找到了广泛的应用,尤其是在汽车电子和工业控制系统中。
5.1 汽车电子
汽车电子中,CAN总线通信若不稳定、抗干扰能力弱,极易导致车辆各控制系统信息传递出错,引发安全隐患,XL1040 CAN 在汽车电子系统中的应用非常广泛。现代汽车中,CAN 总线技术被用来实现各个电子单元之间的通信,例如引擎控制单元(ECU)、车身控制单元(BCM)、传动系统控制单元等。XL1040 CAN 能够为这些单元提供稳定的通信接口,保证数据在高速行驶 、震动和温度变化等严苛环境下的可靠传输。
信路达 XL1040 应用案例:
差分接收器具有高共模范围
竞品差分接收器的共模电压范围多在±8V 以内,而 XL1040 的共模电压范围达±12V,配合高共模范围的差分接收设计,在汽车电子、工业控制等强电磁干扰环境中,数据传输错误率降低60%以上。
抵御瞬态干扰
总线引脚可抵御汽车环境中的瞬态干扰,避免因外界干扰造成的数据传输错误。
热保护功能
XL1040 的结温保护阈值为165℃,高于多数竞品的150℃,在高温环境(如发动机舱附近)中,持续工作时间延长20%以上。
便捷的唤醒功能
通过STB引脚可快速切换高速模式(低电平)和待机模式(高电平), 比竞品的软件配置模式更便捷,适合需要快速唤醒的场景(如汽车休眠唤醒系统)。

5.2 工业控制自动化
在工业控制领域,工业控制自动化场景中,多节点连接易出现通信拥堵、数据传输延迟, 且设备长期运行功耗过高。XL1040 CAN 同样表现出色,特别是在机器人控制、工厂自动化和物联网(IoT)设备中。其低功耗设计、抗干扰能力以及宽温工作范围,使得它非常适合于工业环境中对通信稳定性和可靠性要求较高的应用。
信路达 XL1040 应用案例:
多节点工作
至少可连接 110 个节点, 满足工业控制中多设备协同通信需求, 减少通信拥堵。
低电流待机
竞品待机模式电流普遍在50~100μA, XL1040仅为10~20μA, 在电池供电的便携式工业设备中,待机时间延长 3~5 倍。
高达 1M Baud 的信号速率
普通的 can 总线的信号速率通常为 500kbps,而 XL1040 为 1Mbps,极大的增加速度传输速率,减少数据传输延迟,提升工业控制效率。
宽电压兼容性
VCC工作电压范围为5V±10%(4.5V~5.5V),而部分竞品仅支持 5V±5%,在电压波动较大的工业电源环境中,稳定性更优。

5.3 安防系统
安全系统对通信的可靠性和及时性要求极高, 若总线通信中断或数据错误, 可能 导致严重安全事故。
信路达 XL1040 应用案例:
传输数据( TXD) 显性超时功能
部分竞品缺乏 TXD 显性超时功能,当 TXD 引脚因故障被永久拉低时,会阻塞整个总线;XL1040 的显性超时设定为 1~8ms,可自动恢复总线至隐性状态,减少系统宕机风险。
未供电时总线零负载断开
未上电状态下的收发器与总线断开连接(零负载), 防止未上电时对总线造成影响。
收发稳定
确保安全系统各类传感器和执行器之间的信息及时准确传递。

5.4 智能仪器仪表和智能家居
在智能一些领域,智能仪器仪表在复杂环境中,共模电压干扰像不断闯入的“电磁杂音”,通信距离受限则像被无形“绳索”束缚了脚步。在智能家居领域,XL1040 也有潜在应用,尤其是在涉及设备之间需要可靠、实时数据通信的场景中。通过 CAN 总线,智能家居系统中的各类设备能够协调工作,例如智能门锁、照明系统、空调等。
信路达 XL1040 应用案例:
共模电压范围广
能适应不同环境下的共模干扰,保证仪表数据传输准确。
良好的差分传输特性
延长通信距离,满足大型场所中智能仪器仪表的布局需求。
兼容 ISO11898 标准
便于与其他符合标准的设备互联,提升系统兼容性。
6、信路达 XL1040 的优势与市场竞争力
6.1 高性能与高集成度
XL1040 采用了高集成度设计,减少了外围元件的需求,从而降低了系统成本并提高了系统的稳定性。此外,它的高速传输能力和低功耗特性使其在市场上具有较强的竞争力。
6.2 良好的抗干扰能力
相比其他普通的 CAN 收发器,XL1040 在抗电磁干扰和静电放电方面表现尤为突出 。它的内置保护电路大大增强了设备在严苛环境下的耐用性,特别适合汽车和工业控制等要 求高可靠性的场景。
6.3 广泛的应用支持
XL1040 不仅支持高速 CAN 总线,还与现有的 CAN 协议兼容,能够广泛应用于汽车、工业、医疗等多个领域。它的多功能性和强大的适应能力,使其在市场中占据了重要地位。
7 、总结
信路达 XL1040 CAN 收发器凭借其出色的性能、低功耗设计、广泛的工作电压范围以及强大的抗干扰能力,成为许多应用领域中的理想选择。无论是在汽车电子、工业自动化, 还是安防和智能仪表和家居等领域,信路达 XL1040 都展示了其独特的优势。通过采用 这一高集成度的收发器,系统设计师能够提高产品的性能与稳定性,并满足现代化复杂应用的通信需求。
8、客户服务宗旨
信路达 XINLUDA 成立于 2018 年,是以集成电路设计,产品应用方案开发,销售为一体全产业链的高新技术企业,能给客户提供一站式服务 。研发总部位于集成电路集聚地厦门,公司已通过国家高新企业及集成电路设计企业认证,销售服务中心设于深圳。
公司产品专注于模拟,逻辑,数模混合,以及通讯接口/CAN 芯片,产品覆盖于工控,家电,新能源,汽车等多种应用领域 。信路达拥有自主 知识产权,并有一支高效技术开发服务及营销管理团队。信路达同时追求产品每一项性能测试技术和严苛极致应用环境探索。以国际行业最高标准严格完善品质,保证体系服务每一个客户。
9、产品推荐
|
产品编码 |
产品型号 |
类目 |
|
C609748 |
XL1040 |
CAN收发器 |




