在便携式电子设备蓬勃发展的今天,工程师们不断面临电池寿命与性能的平衡挑战。
洺太SUL6018作为一款革命性的350mA低功耗线性稳压器(LDO),以仅1.3μA的超低静态电流(IQ)和高达85dB的电源抑制比(PSRR),专为便携式设备电池供电等应用场景而设计。
这款由领先半导体技术打造的产品,不仅满足严苛的功耗要求,还提供卓越的瞬态性能和可靠性,是物联网设备、可穿戴技术和便携医疗仪器的理想电源解决方案。其宽输入电压范围(1.2V至5.5V)和多种输出模式(固定或可调),赋予设计者前所未有的灵活性。
产品推荐
型号:SUL6018S5-XX(电压:12、18、33、ADJ)
SUL6018D4-XX(电压:12、18、28、30、33)
封装:DFN-1x1-4L、SOT-23-5L
核心优势
SUL6018的核心竞争力在于其极致的功耗效率。静态电流低至1.3μA,即使在压差模式下也能维持超低功耗,相较传统LDO可提升电池寿命达30%以上。结合0.05μA的超低关断电流,它完美适配需要长期待机的应用,如智能传感器和远程监控设备。同时,85dB@1kHz的高PSRR确保在嘈杂电源环境中输出纯净电压,有效抑制噪声干扰,为敏感模拟电路(如ADC或传感器接口)提供稳定基石。
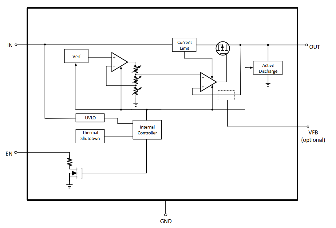
为直观展示其内部架构,SUL6018的功能框图清晰体现了其高效设计:反馈环路和限流保护模块协同工作,确保输出精度(±1%)和快速响应。

此外,产品集成了多重保护机制,包括电流限制(450mA)和过热保护(160℃),避免过载或故障导致的系统损坏。超低压差电压(低至150mV@350mA)则确保在电池电压波动时维持稳定输出,最大化能源利用率。
产品特性
- 输入电压范围:1.2V 至 5.5V
- 超低静态电流:1.3μA
- 高PSRR:85dB @1KHz
- 输出电压范围:可调模式:0.8V 至 4.5V;固定模式:0.8V~4.5V(0.05V 步长)
- 高输出精度:±1%
- 超低压差电压:150mV @350mA when VOUT ≥ 3V
- 低噪声:30μVrms
- 限流保护
- 过温保护
- 输出主动放电功能
场景应用
- 可穿戴设备:DFN-1x1-4L封装和1.3μA超低静态电流,很适合应用在智能手表/手环、智能眼镜、TWS耳机等微型应用场景。
- 便携与电池供电设备:智能手机附件、GPS追踪器和手持仪表,延长单次充电使用时间。
- 超低功耗微控制器:ARM Cortex-M0+或RISC-V平台,提供稳定内核电压,支持休眠模式下的微安级功耗。
- 笔记本电脑与平板外设:USB供电模块和外围电路,确保噪声敏感组件(如摄像头或传感器)的纯净供电。
典型应用电路简洁易用,仅需1μF输入/输出电容即可稳定工作。以下是固定模式应用示例,展示VIN、EN和VOUT的标准连接,实现即插即用集成。

在可穿戴健康监测仪中,SUL6018可为生物传感器提供0.8V低噪声电压,最大化电池寿命;在工业物联网网关中,其宽温范围(-40℃至85℃)确保严寒或高温环境下的可靠性。
洺太SUL6018系列以1.3μA IQ、85dB PSRR和350mA输出能力,重新定义了低功耗LDO的标准。它不仅解决电池续航痛点,还通过高精度、小封装和全面保护,降低系统设计复杂度。无论是开发下一代IoT设备还是升级现有便携产品,SUL6018都是工程师的可靠伙伴。
立即集成SUL6018,让您的产品在竞争中脱颖而出——延长电池寿命,提升性能,并加速上市时间。
|
商品编号 |
厂家型号 |
封装规格 |
品牌名称 |
类目 |
|
C49325896 |
DFN-4L(1x1) |
SUNTEK(洺太电子) |
线性稳压器(LDO) |
|
|
C49325897 |
DFN-4L(1x1) |
SUNTEK(洺太电子) |
线性稳压器(LDO) |
|
|
C49325898 |
DFN-4L(1x1) |
SUNTEK(洺太电子) |
线性稳压器(LDO) |
|
|
C41365254 |
DFN-4L(1x1) |
SUNTEK(洺太电子) |
线性稳压器(LDO) |
|
|
C19274053 |
DFN-4L(1x1) |
SUNTEK(洺太电子) |
线性稳压器(LDO) |
|
|
C19274054 |
SOT-23-5L |
SUNTEK(洺太电子) |
线性稳压器(LDO) |
|
|
C49325893 |
SOT-23-5L |
SUNTEK(洺太电子) |
线性稳压器(LDO) |
|
|
C49325894 |
SOT-23-5L |
SUNTEK(洺太电子) |
线性稳压器(LDO) |
|
|
C49325895 |
SOT-23-5L |
SUNTEK(洺太电子) |
线性稳压器(LDO) |




