我把泰山派开发板,做成了掌上电脑!

可触屏↓

可用来离线烧录MeXKey3↓

本文旨在分享其【改造】方案!
通过添加屏幕、键盘、扩展接口、内置电池……使得泰山派成为一台完整的掌上电脑。
我为本项目设计了3块PCB。
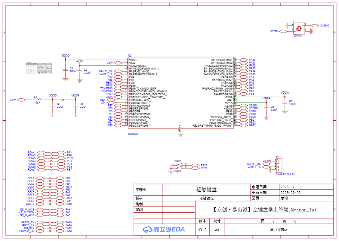
1.轻触键盘
可以上下滚动的图片

PCB


实物图
2.泰山派拓展板
可以上下滚动的图片

PCB图

实物图
3.NS摇杆模块

PCB图

实物图
-
核心:立创·泰山派开发板(官网:lckfb.com)
-
电源:ETA6003Q3Q芯片
-
以太网:使用泰山派的GMAC接口连接RTL8211F-CG芯片
-
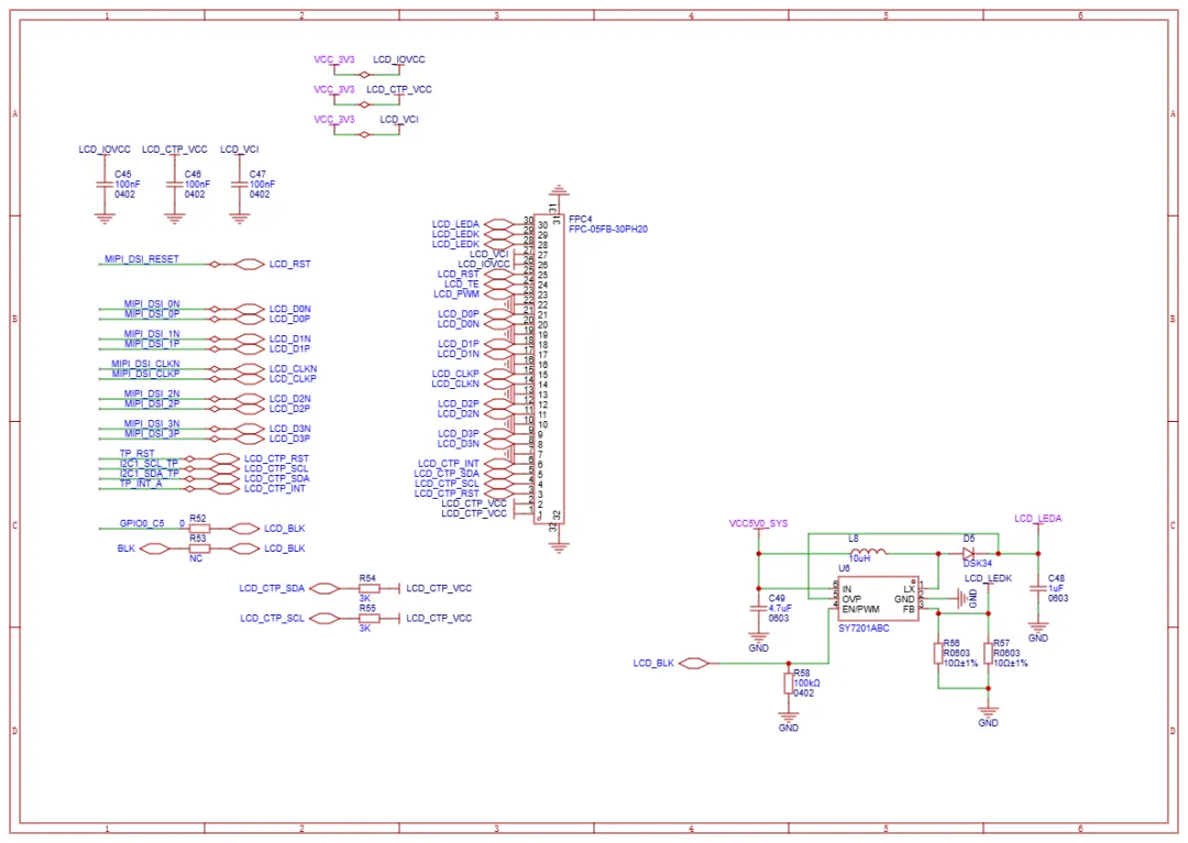
屏幕:使用4寸720x720方屏,MIPI接口。使用GPIO0_C5引脚作为背光控制引脚
-
USB扩展:使用VL813-Q7芯片扩展2路USB3+1路内置键盘
-
外壳:铝合金
-
共5个接口:USB3x2+RJ45网口+TypeC充电口+3.5mm音频接口
-
全功能键盘+摇杆鼠标+内置电池
2.1 泰山派固件
泰山派固件我使用的是基于泰山派的SDK修改替换kernel 5.10+ubuntu22.04
编译环境用的WSL2+ubuntu22.04
如果你要编译固件,请先按泰山派官方手册编译成功
然后按我的修改↓↓
假设你的sdk目录为tspi
下载源码
git clone --depth 1 -b Ubuntu-rockchip-5.10.0-1012.12 https://github.com/Joshua-Riek/linux-rockchipmv ~/tspi/kernel ~/tspi/kernel_oldmv linux-rockchip ~/tspi/kernel
打补丁
mv MeXcon_tai_kernel5.10_changes.patch ~/tspi/kernelcd ~/tspi/kernelgit apply MeXcon_tai_kernel5.10_changes.patch
编译内核
cd ~/tspi./build.sh kernel./mkfirmware.sh
编译好的内核在/home/metoo/tspi/rockdev/boot.img
根据内核/home/metoo/tspi/kernel/arch/arm64/configs/rockchip_linux_defconfig文件
CONFIG_BCMDHD_FW_PATH="/vendor/etc/firmware/fw_bcm43438a1.bin"CONFIG_BCMDHD_NVRAM_PATH="/vendor/etc/firmware/nvram_ap6212a.txt"
复制所需模块
https://github.com/MeXdiy/qmk_port_ch582_for_MeXcon_Tai
git clone https://github.com/MeXdiy/qmk_port_ch582_for_MeXcon_Taicd qmk_port_ch582_for_MeXcon_Taigit -c submodule."qmk_porting/keyboards_private".update=none submodule update --recursive --initmkdir buildcd buildcmake -Dkeyboard=MeXconKB-Dkeymap=default ..make -j$(nproc)
编译完成即可在qmk_port_ch582_for_MeXcon_Tai目录看到固件
本项目已开源!
——想复刻?想给作者点赞?可复制开源网址 前往原文。
开源网址:https://oshwhub.com/metoo/lichuang-taishan-pai-full-keyboa


















