2026年农历马年新春,国产人形机器人迎来了属于它们的“高光时刻”。从央视主舞台的武术炫技到小品中的温情陪伴,再到地方春晚的动感热舞,机器人不再是冰冷的机械装置,而是真正的主角。

当宇树科技的机器人完成连续空翻,当松延动力的“陪伴型机器人”精准捕捉情感互动,背后支撑这一切的,不仅是先进的算法,更是一套高效、紧凑、可靠的功率变换与管理系统。正如人类需要强健的神经系统来协调肌肉运动,机器人也需要一套 “能量神经” ,将电能精准、高效地输送到每一个关节、每一个传感器。

本文将从2026年春晚机器人的实际应用场景出发,以系统化思维,深入剖析如何为即将迈入规模化商用的国产人形机器人,甄选最优的功率器件组合,破解高功率密度、高动态响应与严格空间约束的多重挑战。

一、 精选器件组合与应用角色深度解析
在今年的春晚舞台上,多家机器人企业核心零部件国产化率已突破70%,江苏、浙江、广东等地供应链协同发力,共同托举起这场科技盛宴 。以此为基础,我们构建一套层次分明、优势互补的功率解决方案。
1. 中央能量枢纽:VBP112MC30-4L (1200V, 30A, TO-247-4L) —— 高压快充与高密度电源核心
核心定位: 作为机器人中央高压母线(如80-100V甚至更高)的高频隔离DC-DC变换器主开关,是实现整机能效优化的“心脏”。
场景化解读: 春晚机器人续航普遍在2-4小时,制约其长时间运行的核心瓶颈在于电池能量密度与电源转换效率 。SiC(碳化硅)技术的引入至关重要。VBP112MC30-4L的1200V耐压为未来高压快充平台预留了充足裕量。其极低的开关损耗(近乎为零的Qrr)和高温工作能力,使得电源模块可以在更高频率下运行,大幅缩小变压器和滤波器体积。这意味着在有限的机身空间内,可以容纳更大容量的电池,或将更多空间留给执行器和计算单元,为机器人“长续航、快充能”奠定基础。四引脚开尔文封装确保了高速开关的稳定性,让这块“心脏”跳动得既强劲又稳健。
2. 关节动力核心:VBGQA1102N (100V, 30A, DFN8(5X6)) —— 高力矩密度关节驱动
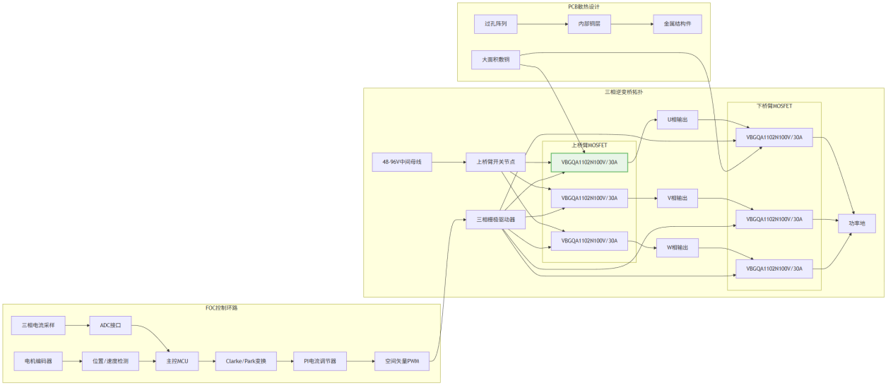
核心定位: 作为机器人关节(肩、腰、膝)三相逆变桥的低压侧开关,是决定动作流畅度与爆发力的“肌肉” 。
场景化解读: 春晚舞台上,宇树机器人完成连续空翻、单脚旋转等高难度武术动作,需要关节电机在极短时间内爆发巨大扭矩 。这背后离不开VBGQA1102N这类高性能MOSFET。其100V耐压完美适配48-60V的主流关节电机系统 。极低的导通电阻(18mΩ @10Vgs)和DFN8(5×6)的紧凑封装,使得在指甲盖大小的空间内,能够高效驱动电机,同时将发热量降至最低。SGT(屏蔽栅沟槽)技术保障了高频PWM驱动下的效率,而低Coss电容则确保了对电流环快速变化的响应能力。正是这种硬核支持,让算法能够将“做动作”的指令,精准转化为“做得好”的现实。
3. 系统神经末梢:VBC6N2022 (20V, 6.6A, TSSOP8) —— 感知与通信负载智能管理
核心定位: 多路低压负载智能开关,是管理传感器、通信模块、计算单元的“神经末梢”。
场景化解读: 机器人的流畅互动离不开遍布全身的传感器——3D视觉、六维力传感、惯性测量单元等 。这些传感器需要稳定的低压电源,且必须在空间受限的控制板上高效布局。VBC6N2022作为Common Drain N+N配置的双MOSFET集成芯片,其TSSOP8超薄封装极大节省了PCB空间。它可由MCU GPIO直接驱动,实现各功能模块(如春晚表演中的多机协同通信模块、视觉感知模块)的按需上电、顺序启动和低功耗休眠管理。这不仅简化了控制逻辑,更实现了精细化的能量管控,让机器人在待机时能最大限度降低能耗,在需要时又能瞬间“苏醒”全情投入。

二、 系统集成:从“炫技”到“可靠”的设计深化
拓扑、驱动与控制闭环: 高压DC-DC模块(采用VBP112MC30-4L)需与主控实时通信,根据关节负载动态调节母线电压,实现全局能效最优。而VBGQA1102N作为FOC算法的最终执行单元,其一致性对多关节协同运动(如集群跑位、编队变换)的精度至关重要 。智能开关VBC6N2022则可实现子系统级的过流保护和动态功率调节。
分层式热管理:应对高密度散热挑战一级热源(主动冷却): VBP112MC30-4L所在中央电源模块,需结合散热器与系统冷却风道。
二级热源(传导冷却): VBGQA1102N(DFN封装)直接焊接于关节驱动板,利用PCB大面积敷铜及过孔阵列,将热量传导至机器人金属结构件(如关节外壳),实现“结构散热一体化”,这正是春晚机器人连续高强度表演后仍能稳定运行的秘诀之一。
三级热源(自然冷却): VBC6N2022依靠良好的PCB局部敷铜散热即可。
可靠性加固:迈向商业化落地的关键。
电气应力防护: 针对SiC器件的高速开关,需采用紧凑对称的功率回路布局,并配置RC吸收网络抑制电压过冲。为VBC6N2022控制的各类负载配置续流二极管。
降额实践: 参考春晚机器人高难度动作下的瞬时过载,需根据实际热阻降额使用VBGQA1102N的连续电流能力,确保关节堵转等瞬态工况下的可靠性。这与行业向“量产落地与商业化提速”迈进的趋势高度一致 。

三、 方案优势与中国智造供应链的共振
本方案的核心优势在于 “电压分级,密度优先” ,这与当前中国人形机器人供应链的成熟趋势完美契合。
高压级重“革新”: 采用SiC技术,为未来兼容更高电压平台、实现极致小型化中央电源铺路。
关节驱动级重“紧凑”: VBGQA1102N在DFN8封装内实现的超低导通电阻,相比传统封装,占板面积减少超70%。这正是春晚机器人能够将无框力矩电机、谐波减速器、驱动板高度集成于紧凑关节模组的关键 。例如,绿的谐波的P型齿形设计让减速器精度高达5弧秒,而与之匹配的高效电机驱动,共同构成了机器人行云流水般动作的物理基础 。
负载管理级重“分散”: 通过VBC6N2022这类高集成度小信号开关,实现对视觉、力觉等多元传感器 的精细化能量分配,赋能机器人的“具身智能” 。

2026年的春晚舞台,是中国机器人产业从单点突破迈向体系化成熟的重要里程碑 。国产化率突破70%、核心零部件全面自主可控、商业化进程显著加速 。本方案提供的从高压母线到关节驱动,再到分布式负载的完整功率链路,正是在这一背景下,为AI人形通用机器人打造的高密度、高可靠性能量解决方案。
未来演进方向:
拥抱GaN(氮化镓)技术: 随着EPC等厂商推动,GaN器件在40-100V电压区间的优势日益凸显。其更小的栅极电荷(Qg)和零反向恢复特性,可使电机驱动器死区时间缩短至几十纳秒,进一步提升关节效率和动态响应 。未来,像EPC33110这样的三相集成模块将把驱动、采样、保护集成于一体,让关节模组更加紧凑。
全SiC/SiP集成: 探索将驱动与MOSFET共封装的模块,进一步提升功率密度。与高能电池协同: 配合固态电池等高能量密度电源的发展,功率器件需在更高效率、更小体积上持续突破,共同破解机器人续航瓶颈。
工程师们可基于此框架,结合具体机器人的应用场景(工业、服务、家庭陪伴 )、电压平台等级、关节功率谱及散热条件进行精细化调整,从而设计出动力澎湃、续航持久且运行可靠的下一代机器人产品,让中国智造从春晚舞台走向千行百业,走进千家万户。
| 商品编号 | 厂家型号 | 规格 | 品牌名称 | 类目 |
| C47993660 | VBGQA1102N | DFN5x6-8 | VBsemi(微碧半导体) | 场效应管(MOSFET) |
| C480939 | VBC6N2022 | TSSOP-8 | VBsemi(微碧半导体) | 场效应管(MOSFET) |




