本文经作者yiyi peter pan授权发布并标注原创,转载请注明,未经允许不得用作商业用途。
注:10000元大奖!第二届立创商城电子制作节开始报名啦!超低门槛、自由发挥、轻松入围,更有第三方专家评委点评打分、荣誉证书和定制奖杯!报名时间到6月23日截止,按要求简单发帖即完成报名,赶紧参加吧!官网介绍:http://www.szlcsc.com/go/17523dej
1、为什么要做英飞凌?
英飞凌XMC1302是一款高性能32位ARM芯片,Cortex-M0内核, 1.8~5.5V供电,无需晶振和复位电路,适用于汽车电子、电机驱动领域。目前英飞凌XMC1302在国内的推广甚慢,作者我希望能够通过自己的劳动,带领大家来学习下英飞凌的这款好芯片。
作者我搞英飞凌已经三年多了,研究生阶段最宝贵的青春年华已经奉献给了英飞凌事业。英飞凌的XMC系列ARM产品资料甚少,技术支持也不给力,实用性资料非常缺乏。如果大家想快速的使用某一ARM进行产品研发,作者我不推荐英飞凌。市面上有很多不错的ARM产品,例如意法半导体STM32、飞思卡尔K60等等,资料众多,技术支持到位,开发环境完善。如果大家真的对英飞凌感兴趣,可以跟着作者我一起学习,一起丰富开发资源。
2、英飞凌的软件开发环境有哪些?
官方推荐的开发工具是DAVE,这款工具适合初学者使用,类似于Eclipse的开发环境上手容易。DAVE把MCU内部诸多功能模块封装成APP,通过图形界面配置模块参数,自动生成代码,节省大量阅读文档、编写驱动的时间。程序开发者不需要关注具体使用的片上资源,系统会自动分配,这得益于XMC外设架构的一致性。
作者我使用的工具是轻量级的KEIL MDK,纯寄存器开发,难度较大,适合专业级开发人员。实现同样的功能MDK代码量比DAVE小。
3、英飞凌XMC1302开发板介绍
英飞凌官方也曾推出过XMC1302学习板"XMC1300 Boot Kit",仅仅一个最小系统,售价250元左右。英飞凌官方推出的无刷电机驱动套件,价格更是高达1200多元。高昂的价格将众多英飞凌爱好者拒之门外。

针对XMC1302特有的功能,作者我设计了一款学习板,该学习板具有如下功能:
板载X-LINK OB:XMC1302带有SWD接口,可以通过X-LINK仿真调试、烧录程序。关于板载的X-LINK这里不做过多介绍,版权问题,你懂的。
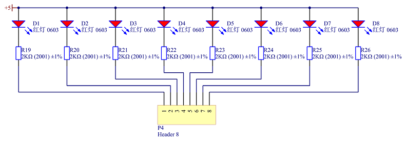
8个LED灯:可以做GPIO输出实验,低电平灯亮,高电平灯灭。CCU4、CCU8实验也可通过LED作为输出指示。
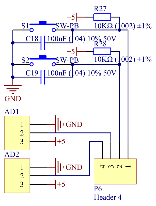
2个按键输入:可以做GPIO输入实验,按下为低电平,弹起为高电平。
2个AD输入:输出电压范围0~5V,可以做AD输入实验和模拟比较器实验。
MAX232模块:可以做USIC的串行口通讯实验。
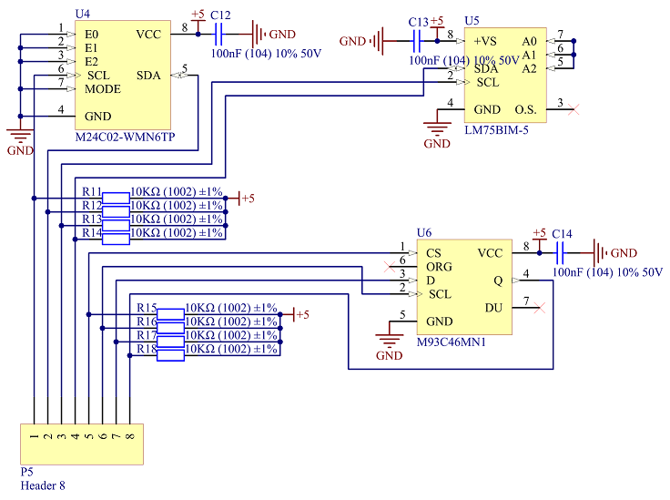
M24C02模块:可以做USIC的IIC通讯实验。
LM75A模块:可以做USIC的IIC通讯实验。
AT93C46模块:可以做USIC的SPI通讯实验。
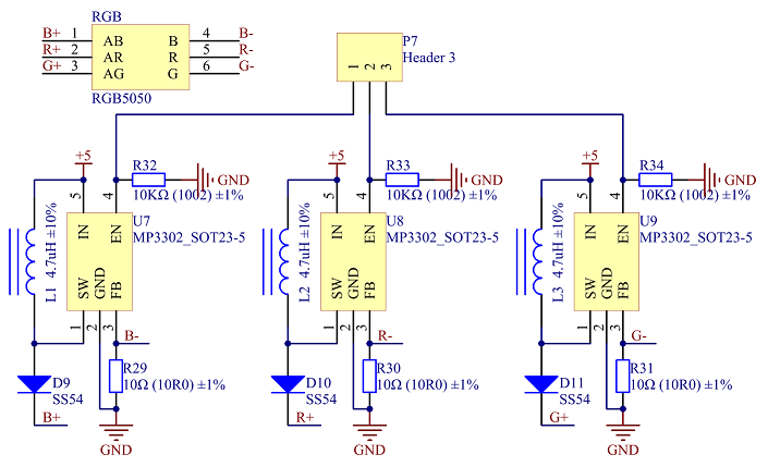
RGB三色灯模块:可以做BCCU调光实验。
无刷电机驱动:可以做有感无刷电机、无感无刷电机驱动实验。
本学习板使用独立模块结构,模块之间是完全独立的,仅有电源部分连接,信号接口以插针形式留出,需要用到该模块时,可用杜邦线连接。这种方式大大提高了自由度,用户可自由配置连接的MCU端口,也可以连接其它类型的MCU最小系统板。PCB如图所示。

作者承诺,将来该学习板软件资料免费开源,待学习板批量生产后可成本价出售,拒绝暴利。
3.1 XMC1302最小系统电路

XMC1302作为一款Cortex-M0内核的MCU,宽电压供电,外围电路简单,无需复位和晶振,通电即可运行。5V供电相比与3.3V供电,IO口抗干扰能力强,这一点在汽车电子、工业电子领域有优势。P0是普通IO口,P1为大电流IO口,P2默认为AD功能口,也可作为普通IO口使用。
3.2 GPIO输入输出实验有关的电路
LED灯模块电路:

按键输入和AD输入模块电路:

3.3 IIC、SPI实验有关的电路

M24C02是IIC接口EEPROM芯片。这是最典型的IIC芯片。
LM75A是IIC接口的温度传感器芯片。英飞凌官方给出的IIC实验就是连接LM75A读取温度。
M93C46是SPI接口的EEPROM芯片。在很多学习板上SPI实验使用的芯片为W25Q64,但是W25Q64是3.3V供电的。这里选用的M93C46可以5V供电。M93C46的W系列可以2.5V~5.5V供电,R系列可以1.8V~5.5V供电。
3.4 三色调光电路
XMC1302内建的BCCU单元可实现复杂的三色调光功能。

目前LED器件,红灯最成熟,红灯内阻最小,蓝灯和绿灯内阻大。如果给LED两端加相同的电压,红灯最亮,蓝灯和绿灯偏暗一些。所以,LED需要恒流驱动。电流越大,亮度越大。
MP3302是一款恒流LED驱动芯片,2.5V~6V工作电压,频率1.3~1.5MHz,最大电流1.33A,可以通过PWM来控制电流大小。
三色调光是一个复杂的数学问题,人眼对LED光强度的感知是非线性的,而是类似于指数形式。XMC1302内部的BCCU可实现指数调光,并能够避免低频闪烁,光线更加柔和自然。
3.5无刷电机驱动电路

功率MOS管选用了IRFR3607,最高工作电压75V,最大电流80A,完全开通情况下内阻7.34mΩ。MOS管驱动选用了IRS21867,速度快,开通和关断时间小于170nS。MOS管完全开通情况下发热很小,热量往往是在开通和关断的过程中产生的,所以,快速开通和关断MOS是重点,同时还要注意避免死区问题(死区若控制不好,上下管一旦同时开通,顷刻烧毁)。
4、学习板所需部分器件

5、调试总结
PCB焊接完成后,板载的X-LINK OB需要烧录程序才能正常运行,这里可以使用另外的X-LINK或ST-LINK来烧录程序。
XMC1302芯片默认仅能通过串口下载,而非SWD。这里可以使用Memtools工具开启XMC1302的SWD接口,然后X-LINK才能正常识别。
具体步骤请访问:https://wenku.baidu.com/view/683052dbfc4ffe473268ab25.html。
作者声明,目前XMC1302仍在学习中,技术尚不成熟,调试的程序虽然能够正常运行,但不保证能经得起时间的考验。需要学习资料可以发邮件向作者我索取。如果将源码直接使用到商业产品中,因程序不稳定导致的经济损失,责任与作者无关。未经作者许可,其它人不能将资料和源码擅自出售。
谢谢大家。