工程作者:iam大头
这是一个500W大功率手电筒!

500w,啥概念呢?
大概是,能照亮河岸对面的程度↓

最酷的是!
同参数的手电筒,市面上要30000左右才能拿下。

而作者只花了400+做了一个。

-
500W大功率:可实现45000流明效果,可照亮100㎡以上区域,适用于道路维修、桥梁检查、隧道施工,且只用这一盏灯就足够照亮
-
2500米射程:光线可覆盖山区、林地,适用于救援,露营。比大多商业级手电筒射程更远
-
160万光强:能穿透夜间雾气,恶劣天气不影响视野
-
长按直切 500W/0W,0W是月光档,弱光不刺眼
-
双风扇+散热器: 长时间用不降档
-
有20V工具电池供电,兼容常见电动工具电池,工程/露营使用时,不用额外带充电器
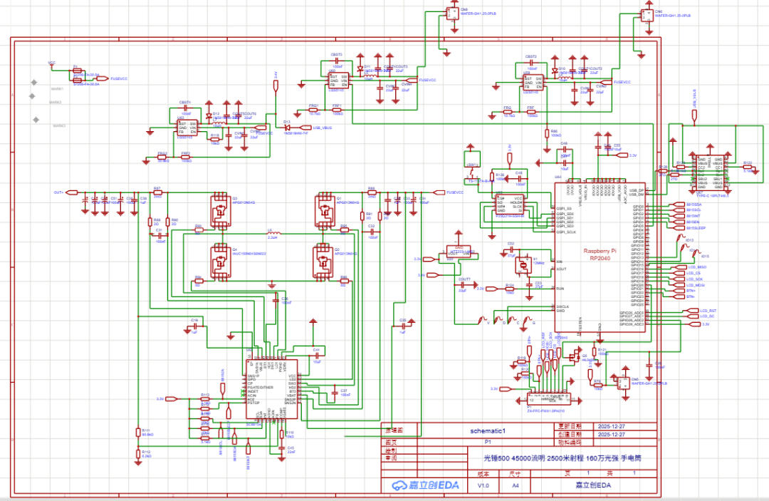
这个手电筒的核心设计思路是 ——先保证能稳定运行,再追求极限性能。作者用嘉立创EDA,设计了3块PCB板和1块面板↓

主板原理图

主板PCB图

副板PCB图

灯板原理图

灯板PCB图

面板设计
-
主控芯片:RP2040
-
存储芯片:P25Q21H-SSH-IR
-
线性稳压器:HT7333-1-MS
-
电源芯片:SC8815A
-
灯珠:12 颗 3570 规格三安芯片
-
基板:热电分离铜基板
-
打印材质:主体(简迹 PETG GF5 灰色)、透镜支架(PBT Pro 白色)
已知,手电筒的输入电压是 20V(满电约 21V)。
为了实现“理想亮度”,灯板由12颗3570汽车灯珠串联+并联组成,这12颗灯珠,需要低压大电流驱动。
具体是多大的电流?
大概25A
——500W 功率下,按能量守恒计算(转换效率≈95%),需要输出电流约25A(500W÷(20V×95%)≈26.3A,工程近似25A)
那输入电压不够大啊,怎么破?灯是咋亮的?
这里涉及到3个知识点——如何实现大功率转换,将20V高压小电流,转换为灯珠所需的25A?如何控温?如何抑制波动?
很好破解的兄弟,很好破解的!
首先,我选择了专业电源管理芯片——SC8815A。
芯片本身支持30A峰值电流、转换效率≥95%,刚好覆盖 25A 的输出需求。
再基于4 颗MOS管进行拓扑结构设计。其中3颗 APG013N04G我进行了并联设计,单颗MOS 管最大可承受电流约10A,3 颗并联后总承受能力≥30A。再以 IAUC100N04S6N022 作为 “主开关管”,它耐压 40V、耐温 175℃,可应对电池电压波动(如满电 21V+),避免电压尖峰击穿 MOS 管。
还加上了EPC1770 4.7μH 功率电感,它能承受 25A 大电流的磁饱和冲击,当 MOS 管导通时,电感存储电能;当 MOS 管关断时,电感释放电能,持续为灯板供电
……
这样一来,好像能解决大电流转换的问题吼,但这样会有很多波纹吧?
不怕!多加点MLCC电容滤波就能保持电流纯净了。
-
电源入口,并联了13 颗 22μF MLCC 电容,滤除电池输出的电压波动,给 SC8815A 提供 “干净” 的输入电源;
-
MOS 管输出端,并联 6 颗100μF+13颗22μF MLCC 电容,进一步滤除转换后的电流纹波,确保输送到灯板的电流平稳(纹波≤50mV)。
完活!
20V 工具电池通过 “取电脚铜” 接入主板,先经过保险丝(过流保护)和输入滤波电容(滤除波动),输出稳定的 20V 直流电;RP2040 主控根据用户操作(如长按上键开 500W),通过 I2C 接口向 SC8815A 发送 “满功率输出” 指令;SC8815A 输出高频 PWM 信号,控制 4 颗 MOS 管快速开关(频率约 1MHz)——MOS 管导通时,20V 电压通过电感存储能量;MOS 管关断时,电感释放能量,输出灯板所需的低压(如 12V),完成 “高压→低压” 转换;
3 颗并联的 APG013N04G 将 25A 大电流平均分配(每颗约 8A),避免单颗 MOS 管过载发热;输出端的多颗 MLCC 电容滤除电流纹波,输出平稳的低压大电流;平稳电流通过 12AWG 特软硅胶线(低阻抗、少发热)输送到灯板,从而驱动 12 颗灯珠高亮发光。
作者开源了4 个版本的固件——标准功率 /(-10W/-20W/-30W)。均为.uf2 格式。

刷固件的话一般刷标准功率的就好,如果排除硅脂和风扇问题还是出现降档的情况,就是实际功率偏大了,再按需刷-10w、-20w、-30w固件。
直接刷入RP2040主控,即可实现核心功能,无需自行开发固件。
小编认为这个开源手电筒,有2个亮点:
——相对于产品级的手电筒,它不“封闭”,你可以修改固件、结构,自己DIY,做符合做自己需求的手电筒。
——相对于其他开源的手电筒,它又非常好复刻,原文大多器件都附上了购买链接,基本不愁找器件/踩坑的问题。
你觉得吗?
最后,希望这个具有“大功率DC-DC降压拓扑、大电流滤波、功率容错固件”方案的开源手电筒,能带给你一些帮助或参考!




