工程作者:yuki99
小伙用6层PCB,手搓了一个2.5G网卡!

它能让网速“变得”又快又稳吗?
先说结论:能的兄弟,能的!
2.5G带宽能避免千兆的瓶颈,做到多设备同时上网不卡顿,不抢网络。
具体功能如下↓
支持2.5Gbps峰值速率,向下兼容10M/100M/1G
能给服务器、PC电脑、工控计算机、ARM开发板、软路由设备,扩展2.5G电口
即插即用,可免驱,Windows/Linux 自带主线 / Inbox 驱动,主流系统通用
通用接口,支持PCIe x1及更高带宽插槽
硬件级提速,4收4发队列+ 9K 巨型帧,降低 CPU 占用,传输更稳
易管理,易拓展,2MB Flash支持PXE启动,SMBus接口适配BMC管理
连接状态演示图↓

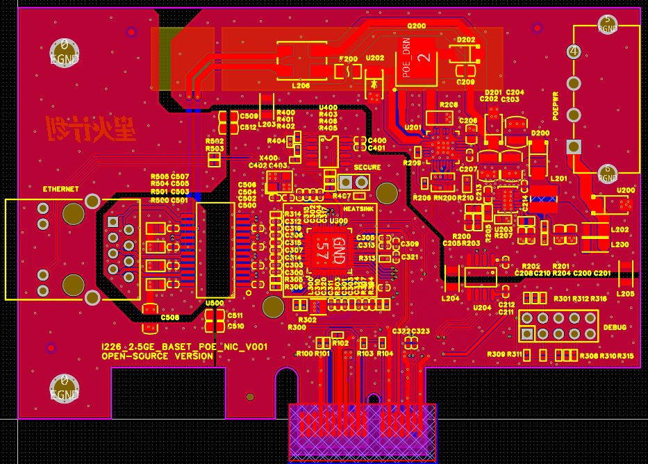
电路是用嘉立创EDA设计的,采用6层PCB设计↓









PCB图

实物图
硬件参数
主控芯片:Intel I225/I226-IT/V/LM
以太网供电控制器:MP3924GU
升压电源芯片:MP3425
串行闪存芯片:W25Q16JV,2MB SPI NOR Flash,存储固件及 NVRAM 数据,支持 PXE Option ROM
以前用NAS备份1TB文件要一下午!有了2.5G网卡1TB文件1小时就能备份完成!
PS:如果只是普通用网,千兆网其实完全够用!但如果是搞开发、用服务器 / NAS / 软路由,或者有多设备高速传输需求,2.5G 网卡才是真香升级~
PPS:据作者提供,项目的DIY成本在100元左右。

▼▼




