这,是一只支持健康监测的鼠标!

我为什么设计它?
由于我的工作性质,每天都需要长时间久坐,这让我开始思考:有没有一款产品可以在无感知的情况下监控我们的健康状态?
那可能就有人说了:戴个智能手环!
但是
我个人不喜欢在工作时佩戴它们,因为手腕上的设备总是会与键盘发生磕碰。
健康监测的要求,无非就是与身体紧密接触,比如手指或手腕。
而在我的工作场景中,这两个部位接触时间最长的外设就是鼠标。
于是,就诞生了这个项目……
先说结论:本鼠标实现了市面上大部分鼠标有的功能和大多手环有的健康监测功能。
主要有6大功能亮点:
-
三模连接:支持USB-C有线、蓝牙、2.4G 无线连接
-
最高支持26000 DPI,快速移动鼠标不丢帧!底部有独立的DPI切换按钮
-
支持监测:血氧、心率、疲劳指数、微循环、血压、心输出、外周阻力等人体数据
-
智能提醒:通过振动方式进行久坐提醒。
-
在 USB 模式下,可以通过 PC 客户端查看:健康监测历史数据、主动发起一次健康监测、查看鼠标使用数据统计
-
长按侧键3秒,可进入鼠标设置菜单,设置:DPI、滚轮速度、屏幕动画、RGB灯效、语言
演示图如下:
自带RGB和动画提醒:

PC端查看健康数据:

目前,项目已开源,设计方案如下
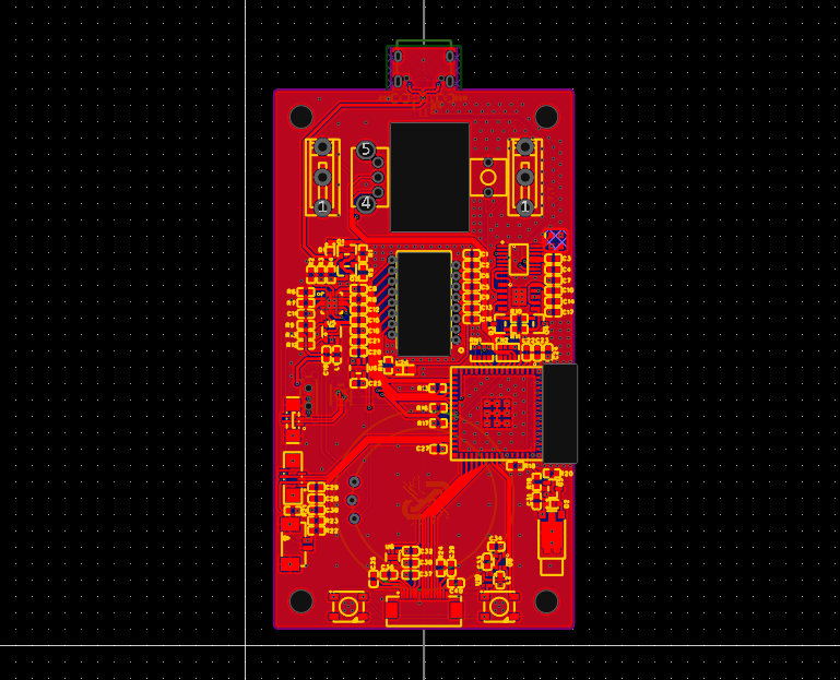
鼠标由3块电路板+自行设计的3D外壳组成。
1.1 侧键
原理图


1.2 无线充电接收端

1.3 主板


电路参数
-
设计软件:嘉立创EDA,电路板尺寸支持免费打样
-
主控:ESP32-S3FH4R2
-
传感器: PAW3395DM-T6QU,需配套镜头型号 LM19-LSI
-
血氧模块: 我购买了套件,支持血压检测,自带 6pin 连接线,关键字:JFH142、MQ-142、MKS-142、JFC103
-
屏幕: 0.49寸OLED,64*48分辨率,16PIN 接口。
-
电池: 103443-1500mAh (尺寸: 10x34x43mm)。充满电可连续使用约 48 小时。只使用 USB 模式,可以不安装电池。
-
电池连接线: 2P 1.25mm间距,公头,线长50mm
-
USB线:USB 2.0 Type-C 数据线
-
微动: TTC 防尘金微动 (0.65N 软脆手感)
-
编码器: TTC 防尘金轮编码器,高度12MM
-
FPC 连接线: 4P,0.5mm 间距,长度5CM
3D模型拆分为上盖、上盖支撑、底壳、零件4部分。

外壳说明:
-
建模软件: Autodesk Fusion 360
-
打印建议: 开源了 Bambu Studio 的工程文件,导入后可直接在嘉立创3D打印打。建议将底壳和零件分盘打印。
-
材料: 半透明的 PETG 材料
-
中键: 凯华静音微动,高度 9.5mm
-
滚轮: 罗技G102 / G304 / G305通用滚轮
-
脚垫: 小圆点冰版,直径 7mm
-
螺丝和螺帽:
- 外壳螺丝: M1.6 * 9mm (头宽5mm, 头厚0.7mm)
- 盖板固定螺丝: M1.2 * 2mm (头宽2.5mm, 头厚0.2mm)
- 侧键固定螺丝: M1.2 * 2.5mm (头宽3.5mm, 头厚0.5mm)
- 外壳螺帽: M1.6 (长3mm, 外径2.5mm)
- 盖板固定螺帽: M1.2 (长1.5mm, 外径2mm)。提示: 热熔此螺帽时建议先拧上螺丝,防止堵孔。
复刻硬件后,下载全量刷机固件进行首次烧录。后续更新只需刷入升级固件即可保留激活信息、历史数据。
任意一款 ESP32-S3 (带 R2 版本 Flash/RAM) 的开发板均可作为接收端。接收端固件完全开源,您可以根据自己的开发板修改源码适配。
注意: 如果您的开发板有两个USB口,烧录后请将数据线连接到另一个用于通信的 USB 口。
不儿,等等
这毕竟还是个鼠标,是个工具!
它际用起来怎么样呢?
卡不卡?够不够丝滑?
先说结论,USB和无线模式,办公玩游戏,完全足够!
蓝牙模式更适合办公。
由于 ESP32-S3 的 USB Full-Speed (12 Mbit/s) 限制,回报率最高为1KHz。
虽然这未能完全发挥 PAW3395DM-T6QU 的全部性能,但实际使用体验比我的罗技 G102 更加丝滑、精准。对于办公和各类游戏(包括 FPS)已完全足够。

受限于 BLE 协议,性能上与有线和无线模式有一定差距,但完全满足办公等场景。

小编os:
哈哈,这下可真是【正文完】啦~
你喜欢这个鼠标吗?
如果你有更好的想法,欢迎在评论区补充哦~
如果你想复刻,想给作者点赞
欢迎前往开源网址
在遵循开源协议的前提下,友好复刻学习~
▼▼
开源网址:





