工程作者:dudu233
大佬用ESP32-S3,做了一个 无线领夹式麦克风!

听创友说——这个作品,属于开源的麦克风中,音频参数偏高的了!
01
功能参数
作者设计了一个发射器和一个接受器,以此,组成了一个完整的无线麦克风。
01
参数如下


哇,这个信噪比,这个采样率,这个动态范围……
怎么形容它的好呢?
——就相当于,有3个声线相似的人说话,你录下来后回听,是能听出来细微差别的!且声音收录会很干净,几乎听不到设备自带的底噪,比如电流音什么的……
介绍完参数,咱再瞅瞅,它有啥功能!
02
麦克风功能
支持WiFi蓝牙无线连接/传输,且音质无损耗
发射器自带麦克风,也能外接麦克风
麦克风能连耳机、音箱、电脑
支持插TF卡:能存储音频到本地
屏幕实时显示连接、电量等信息
支持按键控制:用于连接、参数调节
支持锂电池供电,可自动切换供电
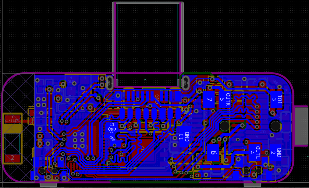
作者用嘉立创EDA,设计了发射器和接收器。

设计图如下:
发射器采用四层板设计




硬件参数
发射器和接收器的主控都是ESP32-S3,它同时支持WIFI和蓝牙,方便数据传输
NOR闪存芯片:MT25QL256ABA
晶振:SMD 2520 封装
稳压器:TLV757P
LDO:LP5907,两路低噪3.3V供电(高PSRR)
电池及电源切换:TP4057,实现供电自动切换
ADC:PCM1822,将麦克风的模拟音频信号转换为 192kHz/32bit无损数字信号,通过I2S协议传输给主控
稳压器:TPS785-Q1,隔离数字电路噪声对音频编解码器的干扰
屏幕:HS096T01H13
DAC:PCM510xA,将接收的数字音频信号解码为 384kHz/32bit 高保真模拟信号,支持 3.5mm 接口输出,同时配合 USB 实现数字音频输出功能
PCB下单时请选择四层板、板厚1.0MM、外层1oz内层0.5oz和阻抗JLC04101H-7628
03
结语
录音质量ok,功能也能满足日常录视频的需求,好像,还不错?
或许你还很好奇它的制作成本!
该项目的制作成本还挺低的,在80元左右~
PS:不过这个作品的焊接是有一定难度的哦~ 啊啊啊!所以低成本DIY的代价,难道就是成为焊武帝吗!!!嘿嘿,莫怕莫怕!作者的开源文章里,是有手把手焊接教程滴~
03
开源网址
开源网址:




