我用泰山派,做了一个高清 防抖 运动相机!

拍出的效果,有点像CCD的画风,但比CCD清晰一些。
你猜,它像素多少↓
01
功能&亮点
支持拍照:800万像素(3264x2448)
支持录像:1080p,能导出视频文件和IMU数据文件,后期进行防抖处理
支持相册:可本地查看/导出照片,录像
按键控制:短按按键拍照,长按按键进行录像,录像完成后短按按键退出
小编OS:可能有小伙伴会说:
——搓这?不如买个行车记录仪!还便宜省事
——但,自己手搓的相机耶!自己手搓也!还真是忍不住的怜爱呢~
特别是,当它能拍出这样的成片效果↓


再演示一下其他功能↓
防抖效果

相册查看

02
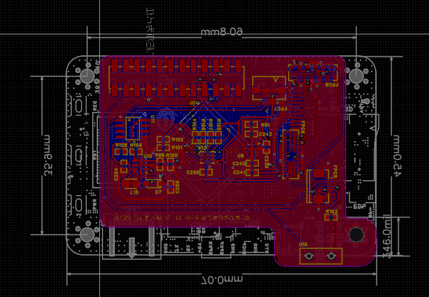
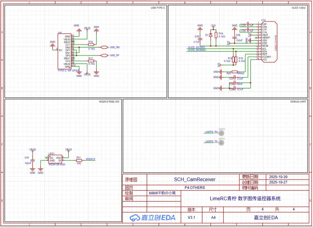
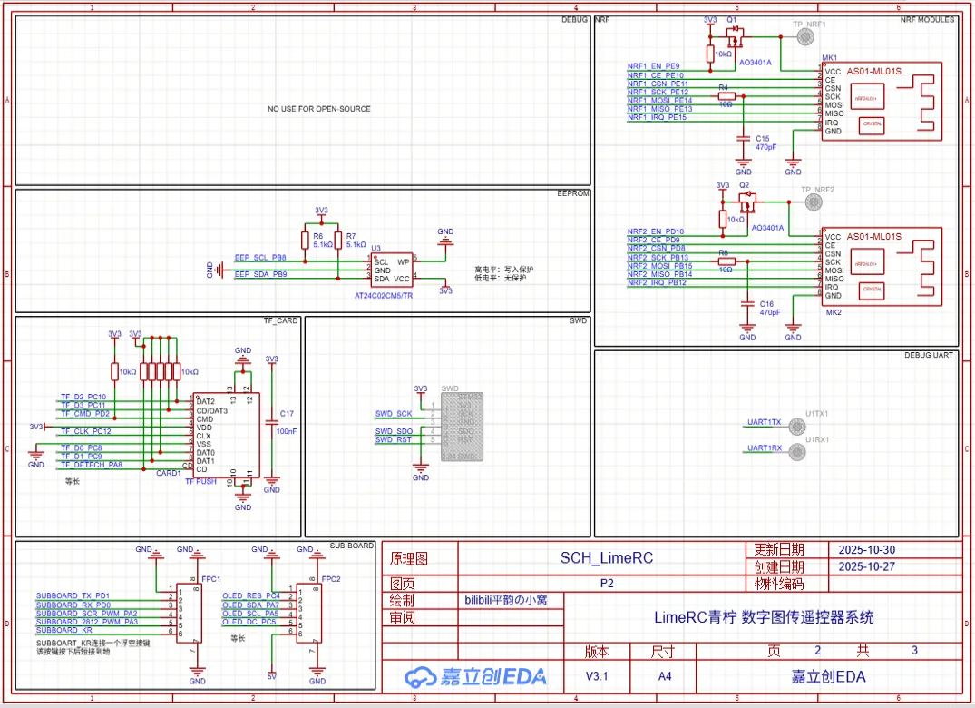
硬件设计部分,作者用嘉立创EDA,基于泰山派RK3566开发板设计了一块拓展板PCB!

原理图

PCB图
01
硬件参数
ov8858摄像头:最大支持3264x2448@30fps
2.3寸小尺寸屏幕:刷新率60fps
板载IMU采用ICM42688P:误差噪声极小
02
设计说明
硬件方案参考泰山派胖妞手机屏幕扩展板
背光驱动电路:由于屏幕的背光驱动电流典型值为20mA,因此可只贴R99=10欧,R100不贴。R102不贴,只贴R101
背光调节选择,是为了验证泰山派扩展IO的PWM8引脚是否可用,以防意外所留的接口,贴R108则使用PWM8,贴R109则选择GP7101输出的PWM,开源代码中使用的是PWM8,因此R108贴0殴电阻
当你看到这,恭喜你,你即将完成相机的设计!
你只需用拓展板,外接摄像头,屏幕,按钮,泰山派……就能完成这个相机啦!

03
软件说明
软件会持续更新开源。
这里主要分享——如何对视频进行后期防抖处理?
第一步:数据导出
-
照片路径:/userdata/picture
-
视频路径:/userdata/video
-
imu数据路径:/userdata/imu
导出后使用python脚本(代码见软件开源地址)进行进一步处理:
-
将h264文件转为mp4格式
-
将imu的txt文档转为Gyroflow的csv格式
-
将video和imu两个文件夹复制到py脚本同级目录下
-
运行脚本即可
第二步:下载Gyroflow,运行后这样操作:

04
结语
如果你想给作者点个赞
或想了解开源项目[源码][硬件]等资料
就下滑吧!
▼▼





