工程作者:平韵の立创小分部
这是一个遥控器!

看看它有啥功能↓
这是一套数字图传遥控器系统,由遥控器和接收机两部分构成↓

使用方法:
用户手持遥控器;接收机放置在小车上,通过Mult-BUS接口连接遥控器和小车。
从而实现以下功能:
-
控制小车运动
-
屏幕实时查看小车拍到画面
-
40米稳定图传,在空旷无干扰环境
-
支持拍照,查看照片,删除照片,图片存储在遥控器内置16MB Flash
-
屏幕刷新率:60帧每秒
-
支持协议输出:DBUS、SBUS、PP、DEBUG
-
支持外接SD卡
-
支持RTC时间设置,支持关机状态约4年RTC走时
-
可实时查看遥控器电量、信号质量…
-
屏幕超时自动降低亮度&自动关闭
-
支持硬件电平反向功能
-
摇杆校准功能:半自动校准摇杆死区,极值等
-
板载EEPROM支持自动保存设置参数&对频信息
-
适用RoboMaster比赛

-
支持驱动摄像头,并回传画面
-
内部Flash可存储配对信息,支持Flash磨损均衡算法,提高内部Flash寿命
-
12832屏幕,实时显示连接信息、输出协议/电平
-
1路CAN调试接口,本地解析RM3508、RM6020等电机电调CAN报文
-
支持USB转1路串口,可作为简易串口调试工具使用
-
支持串口日志显示到屏幕
-
支持USB连接指示
演示图↓
遥控器:

图传接收机:

硬件部分,一共设计了3块PCB↓

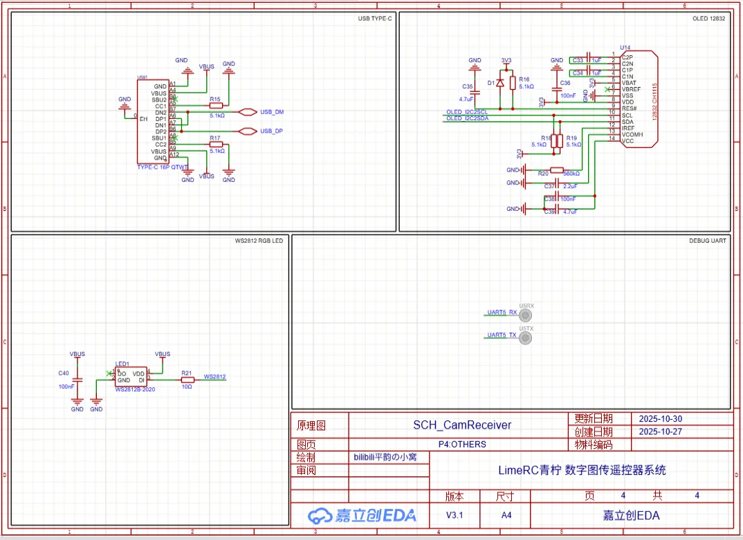
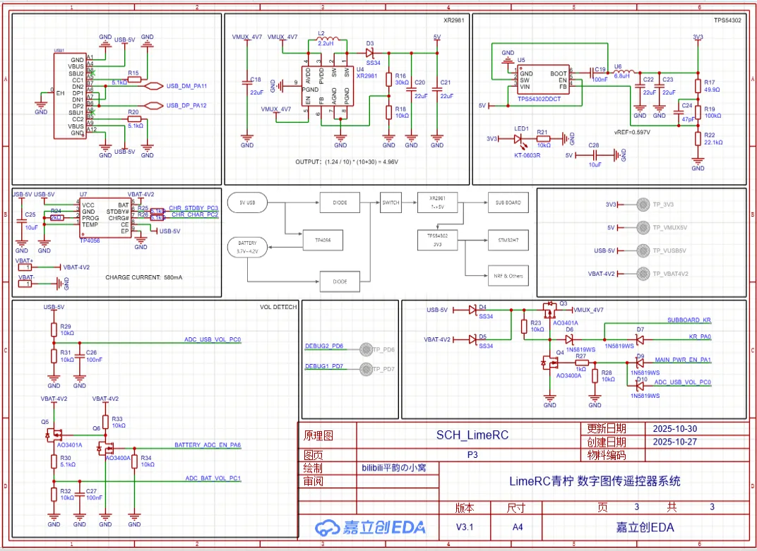
原理图













硬件参数
如果你想给作者点个赞
或想了解开源项目[源码][硬件]等资料
就下滑吧!
▼▼





