小伙花45元,手搓了一台无人机

照着下文复刻教程做,肯定能飞!
在那之前,先简单分享一下无人机的功能和电路设计图。
能飞起来~
飞机自带网页遥控器,手机访问即可控制,不需要额外安装APP或实体遥控
支持GQC APP和实体遥控

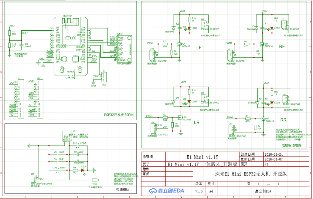
原理图

PCB图
硬件参数
主控:ESP32
姿态传感器:MPU-6500
目前看来,这是一个很适合新手入门的无人机开源方案呢?你觉得吗?
照着做,肯定能飞!复刻仅需三步:
-
硬件组装
-
软件刷写
-
简单调试
第1步 硬件组装
按照附件中的物料清单准备材料,并在嘉立创制作PCB。

1.1 规则怪谈
-
单套物料成本约45元。但是考虑到运费和起购量,物料实际购买成本可能稍高于单套成本。
-
嘉立创下单PCB时请忽略掉网表错误,是由于PCB去掉了电路图中的开发板造成的,实际没有问题。
-
PCB板厚度尽量使用嘉立创默认的1.6mm厚度,底座和支架的插接尺寸是按1.6mm设计的。
-
主要部件尽量购买质量好一些的,配件质量参差不齐,会直接影响制作效果。
-
开发板为ESP32 30PIN,没接触过开发板的朋友需要注意ESP开发板有较多版本C3/S3/CAM等,需要的是ESP32没有后缀的版本,针脚30针。
-
电池为1S航模、无人机电池,电压3.7-4.2V,不要买普通锂电池,需要较高的放电倍率。
-
电机为8520空心杯电机,工作电压3-3.7V,4-5万转左右,1.2mm或1mm轴都可以,桨叶轴径对应即可。
-
桨叶65mm/66mm/75mm都可以,轴径和电机对应。
-
其他物料参考附件中的表格。
1.2 PCB清单

-
前后左右为电机座和支架部分
-
中间为主控板部分,新的PCB加了对应分割的丝印
由于拼版不能使用免费券,所以PCB没有分割。要把把主控板部分和电机座、挂架分开。拆解的时候可以借助工具,用水口钳可以很容易的剪开。
1.3 焊接技巧

-
如果是用电烙铁焊接,建议先焊接最小的贴片元件,再焊接较大的贴片元件,最后焊接插接元件和排针、针座等。
-
主控板上有两个较大的470uf电容,是为了缓解电池压力,如果买的电池品质比较好,可以不用这两个电容。LED灯也是非必要部件,可以不装。
-
陀螺仪模块可以贴着主控板焊接,不用排针,可以减小安装偏差(见图2)。

-
陀螺仪模块可以只焊接VCC和旁边打了丝印的这几个点(见图3)

-
如果是烙铁焊接,建议焊接完成后用万用表简单测试电路是否有问题,元件是否联通,是否有短路。30年老焊工电烙铁焊接0603元件也不保证一定没问题。
-
电机座能在飞机失控时很好的保护无人机,也当做整个飞机的支撑使用。建议安装。支架可以用来放电池,支架高度12mm,厚度小于12mm的电池都可以放得下,可以再用个皮筋固定一下电池。
-
支架附近都留有焊盘,用焊锡加固(见图4)。

-
安装其他附件:电机由胶圈固定到支架上,或者直接用热熔胶固定。电机方向需要注意,PCB板有对应丝印。电机转动方向参考图5
-
可以购买黑白线和红蓝线电机,区分颜色安装更直观;也可以只买黑白线电机。PCB板上也做了丝印,标明了线颜色和正负。
-
桨叶安装也有方向,电机按标识方向转动时桨叶高的一侧在前面,向下吹风。
-
桨叶保护罩是3D打印件,可以下载打印或直接在嘉立创打印。装上比较安全,建议安装。

第2步 软件刷写
-
下载附件中编译好的BIN固件文件。
-
使用乐鑫官方工具刷写。
-
刷写设置:端口选择如果不知道是哪一个,可以插拔开发板,看哪个端口号变动就选哪一个

第3步 调试、起飞

-
给无人机接好电池,手机搜索WIFI:Drone_WIFI,密码:12345678。部分手机有自动网络优化功能,会自动切换无线和流量,需要关闭;或者更直接的办法:关闭手机流量。
-
打开手机浏览器,输入:http://192.168.4.1:8080 确认后打开遥控器界面。
-
调试:在网页遥控器中点击“调试”按钮,在弹出的调试界面中可以输入调试命令。
-
校准陀螺仪(必做),消除陀螺仪零飘。输入调试命令“ca”,按照提示摆放无人机。手机可能字很小,参考这段提示:
1/6 水平放置[8 sec]将飞行器机头朝前(正常飞行方向),底部朝下水平放置在平坦表面,确保完全水平无倾斜;2/6 机头朝上[8 sec]保持机头朝前,将飞行器前端抬起约90°,使机头指向天空,尾部接触支撑面;3/6 机头朝下[8 sec]机头朝前,将飞行器前端下压约90°,使机头指向地面,尾部朝上;4/6 右侧朝下[8 sec]机头朝前,将飞行器整体向右侧倾斜,直至右侧机臂垂直向下,左侧机臂朝上,机身呈90°侧倾;5/6 左侧朝下[8 sec]与右侧相反,机头朝前时左侧机臂垂直向下,右侧朝上,保持机身稳定无晃动;6/6 倒置放置[8 sec]将飞行器完全翻转,顶部朝下、底部朝上,机头方向保持不变,整体呈水平倒置状态;✓校准完成Calibration done!;
校准完成可以输入命令“ps”查看校准结果。看到类似:
roll: 0.521120 pitch: -0.062948 yaw: 82.711197roll/pitch接近于0即校准成功,正常范围±0.5∘±0.5∘以内,合格范围2以内,超过5需要重新校准。yaw可忽略,mpu6500没有磁力计,yaw轴为虚拟计算数值。
调试电机(选做)
做这步前去掉电机上的桨叶!以免伤人!
分别输入命令“mfl/mfr/mrl/mrr”对应左前、右前、左后、右后4个电机,观察4个电机是否正常转动。
如果手机屏幕过小,调试不方便,也可以使用arduino或GQC调试。参考深入研究章节中的内容。

现在,恭喜你
你完成了一个mini无人机的制作
起飞!
飞控固件已开源:https://oshwhub.com/songge8/project_qqqyfdkm
魔改方向
-
软件使用arduino开发,可以安装arduino进行开发、编译,IDE也自带控制台,可用于飞控调试。
-
支持手机APP遥控及大遥控
-
QGC手机APP
-
APP可在QGC官网https://qgroundcontrol.com/ 下载。
-
除了可以用于控制飞机,APP-Analyze Tools-Mavlink控制台也可以用于飞控调试。
-
大遥控项目预留SBUS接口
你喜欢这个作品吗?如果是你,你会怎么设计它?欢迎评论区唠唠丫!
目前,项目已全开源!
——想复刻?想给作者点赞?下面会附上开源网址↓,欢迎大家在遵循作者开源协议的情况下,友好复刻学习~~




