顾邦半导体GBI7A56,120V自举升压/4A峰值电流半桥驱动器,输入VDD电压范围8V-20V,两个独立输入驱动采用高侧/低侧配置的N沟道MOSFET。广泛应用于光伏微逆、通信电源、高压降压转换器、半桥和全桥转换器等场景。
产品概述

GBI7A56是一款高频半桥 N 通道功率 MOSFET 驱动器。其 VDD输入电压范围8V-20V,峰值输出电流高至 4A 拉电流和 4A 灌电流。低端和高端驱动通道分别独立控制,且匹配时间延迟3ns,上升传输延迟28ns, 下降传输延迟24ns。
驱动输入端电压支持-10V至20V范围,输入逻辑兼容TTL和CMOS标准。集成自举二极管减少了外部元器件的使用,导通电阻仅为0.5Ω,支持高达120V自举电压。GBI7A56提供VDD输入电压UVLO保护功能,支持运行结温-40℃至150℃。
产品特性
· 8V-20V宽范围供电电压输入
· 4A峰值拉电流和4A峰值灌电流
· 自举电压最大120V
· 提供-10V负输入电压能力
· 快速上升和下降传播延迟: 28ns和24ns
· 快速上升和下降时间: 7ns和5ns
· 延迟匹配3ns
· 支持TTL和CMOS输入逻辑门限
· 静态电流: 240uA
· 输入Floating时,输出强制为低
· eSOP-8 和DFN-8 (4mm x 4mm)封装
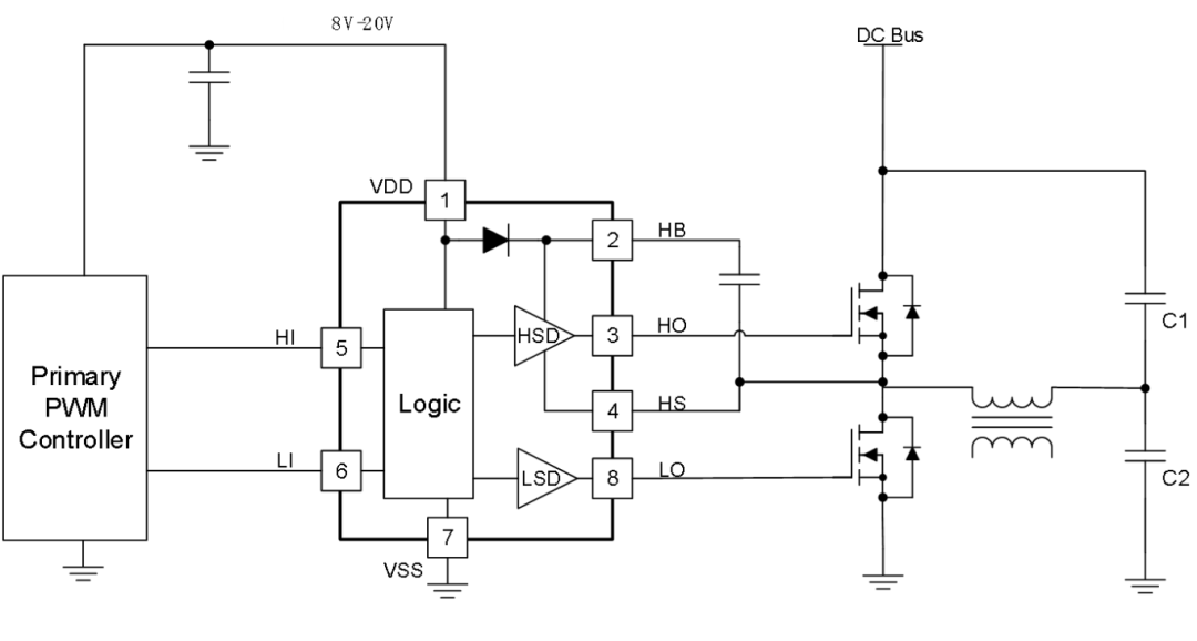
系统应用图

产品性能
GBI7A56半桥驱动稳态工作波形图如下所示,其中VDD为10V,DC_Bus 100V,LI与HI输入频率为100kHz.



GBI7A56具有良好的热性能,在图4应用中的热测试结果如下所示,其PCB板参数为2layer,顶层底层覆铜为1oz, PCB大小为 50mm x 70mm


产品家族

|
商品编号 |
厂家型号 |
规格 |
品牌名称 |
类目 |
|
C49073985 |
DFN-8L(4x4) |
顾邦半导体 |
栅极驱动芯片 |
|
|
C42404796 |
DFN-10L(3x3) |
顾邦半导体 |
栅极驱动芯片 |
|
|
C28324637 |
ESOP-8L |
顾邦半导体 |
栅极驱动芯片 |
|
|
C28324638 |
DFN-8L-EP(4x4) |
顾邦半导体 |
栅极驱动芯片 |




