一、产品介绍
禾芯微IN1630-AGC是一款专为降压型DC/DC转换器设计的单片集成电路,无需额外的晶体管即可连续性驱动最大3.5A负载,具有高效率、高带载、可编程开关频率的工作特点。工作电压介于8V-60V范围内,输出在4.5V-30V范围内可调。其开关工作频率是根据电阻值进行调整,并且其高效的设计思路支持了同步结构电路。
IN1630-AGC只需要少量的外部标准化元器件就可以驱动连续性最大3.5A电流,使其能够成为车载电源及电池管理系统(BMS)、电机驱动控制单元、新能源领域辅助电源管理系统以及无人机与机器人的电机驱动设备等设备的理想选择。
IN1630-AGC内部集成软启动、过温保护电路以及限流保护等功能,软启动电路能够避免输出电压在启动时出现过冲导致芯片损坏;过温保护可以防止温度过高从而芯片损坏;限流保护可以防止输出开关过流操作。IN1630-AGC引脚EN只有当外部施加的电压高于4.25V时可以启动该芯片,电压低于0.3V时芯片停止工作。EN接地时关闭输出,此时电路关断时的静态电流低至300uA。
二、主要特点
宽输出电压范围:8V-60V,适应多种电源环境。
输出可调电压:4.5V-30V,满足不同设备需求
高效率:效率可达96%
可调工作开关频率:根据引脚上的电阻值进行调整
内置开关MOSFET:节省空间,简化外部电路设计
内置保护电路:软启动、过温保护、限流保护等电路
三、应用领域
便携式DVD
LCD显示器、电视
电池充电器
电信、网络设备
智能设备及机器人
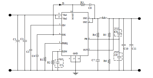
四、引脚说明

IN1630-AGC采用行业标准SOP-14L封装形式。
SW:稳压器开关输出,该脚位需要连接外部电感。
OUT:输出电压引脚。
ISK:内部LDO输出引脚。
EN:使能引脚,当外部施加的电压高于4.25V时可启动该芯片,电压低于0.3V时关闭芯片。
FB:反馈引脚,用来接收输出端外部电阻分压器的反馈电压。输出电压由R5和R6控制,其关系为:Vout=Vref [1+(R5/R6)]。
ILIM:通过该引脚与地之间的外部电阻,可以设置最大输出电流,其最大输出电流由Rlim设定:Rlim(kΩ)=34.2*IMAX(A)。
FREQ:通过该引脚与地之间的外部电阻R1,可以设置工作频率:R1(kΩ)=20900/Fosc(kHz)。
GND:地引脚。
BOOST:自举引脚,当SW电压较低时,该脚位电容进行充电
VIN:主电源引脚。在该脚位到地之间接上一个本地旁路电容。从该引脚到高频旁路电容到地的路径需要尽可能短。
五、电器特性
|
参数 |
条件 |
范围 |
|
VIN |
|
8 – 60V |
|
VFB |
|
1.2V ( Typ.) |
|
ISHDN |
EN=0V |
300uA |
|
IQ |
IIoad=0A,VIN=24V,RLIM=130K |
1.52mA |
|
ILIM |
RLIM=115K |
3.8A |
|
EFFI |
VIN=20V,IOUT=2.5A |
96.6% |
|
FOSC |
8V<VIN<60V,FREQ悬空 |
80KHz |
|
FOSC |
8V<VIN<60V,RFREQ=200K |
105KHz |

六、典型电路介绍

七、点击跳转购买
|
产品型号 |
封装 |
品类 |
|
SOP-14L |
宽范围同步降压转换器 |



