你是不是也遇到过这样的情况?设备一多,CAN 总线就开始丢包、干扰;不同电源域之间容易形成环路,导致系统不稳定;在高压环境下,如果没有保护,一旦短路或过压,可能直接损坏设备。
这些问题看似各不相同,但归根结底,都是因为缺乏有效的隔离保护。
一、CA-IS305x 系列隔离式 CAN 收发器
要想在恶劣环境里依然稳稳通信,就需要一颗“带防护盾”的收发器。这就是上海川土微电子 CA-IS305x 系列 。
扫码即可领取样品!


图源:川土微
一款符合 ISO11898-2 物理层技术规范的隔离式 CAN 收发器。
该系列器件在逻辑输入与输出缓冲器之间采用二氧化硅(SiO₂)绝缘栅隔离,可承受 3.75 kVRMS / 5 kVRMS / 7.5 kVRMS 的电气隔离电压,以及典型 ±150 kV/µs CMTI。它能够有效阻断地环路噪声,避免电位差带来的干扰,从根源上解决 CAN 总线的不稳定问题。

图源:川土微 (简化功能框图)
二、核心特点&亮点
功能亮点
-
信号隔离:SiO₂ 隔离层阻断逻辑侧与总线侧干扰
-
热关断保护:过温时自动关闭驱动器,恢复后自恢复
-
限流保护:总线短路时限制电流,避免器件损坏
-
显性超时检测:防止总线被锁死,保证最低传输速率 5.5 kbps
核心特点
-
多档隔离电压:3.75 kV / 5 kV / 7.5 kV,隔离寿命超过 40 年
-
强抗干扰:±150 kV/µs CMTI,应对逆变器、电机驱动等高 dv/dt 环境
-
全方位保护:±58 V 总线故障防护、热关断、限流保护、显性超时检测
-
灵活电源支持:逻辑侧供电 2.5V~5.5V,可直连 MCU,无需电平转换
-
高扩展性:支持最高 1 Mbps 速率,单条总线最多可挂接 110 个节点
三、典型应用
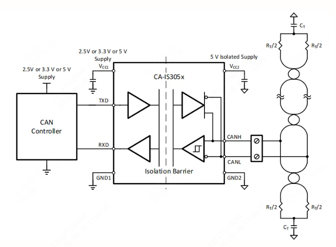
CAN 接口由于其灵活的优先级管理和出色的仲裁能力而广泛用于工业领域,而多数工厂自动化系统工作在不同的电源域,隔离成为必要的选项,为低压侧工作的器件提供必要保护。
CA-IS305x 成为此类应用的理想选择,不仅提供信号隔离,而且集成了隔离电源,只需外部少数的几个电源旁路电容,即可构成完整的隔离接口,典型应用电路所示。

图源:川土微
根据应用场景,CA-IS305x 系列提供多种封装:
-
CA-IS3050G / CA-IS3052G:SOIC-8 宽体,5 kVRMS 隔离,适合常规工业通信
-
CA-IS3050W / CA-IS3052W:SOIC-16 宽体,5 kVRMS 隔离,功能更丰富
-
CA-IS3050U:DUB8 小封装,3.75 kVRMS 隔离,适合空间受限应用
-
CA-IS3050WG:SOIC-8 超宽体,7.5 kVRMS 隔离,满足高压环境与安规需求

图源:川土微
在追求稳定通信与高可靠性的时代,CA-IS305x 系列隔离式 CAN 收发器,就是你理想的“防护盾”。稳定、抗干扰、全方位保护 — 让 CAN 通信更安全、更长久。想了解更多应用案例,欢迎联系川土微~
样片申请渠道:
-
登录上海川土微电子股份有限公司官网进行申请;
-
通过经销商渠道进行申请。




