芯片简介
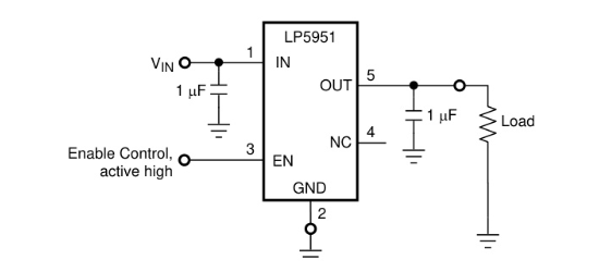
LP5951MF-2.5/NOPB是一款微功耗、低噪声的CMOS线性稳压器,专为便携式电池供电系统设计,支持1.8V至5.5V宽输入电压范围,提供150mA输出电流。芯片采用误差放大器、基准电压源、功率晶体管和保护电路构成,具有逻辑控制使能、快速启动、热过载和短路保护功能,适用于存储设备供电场景。
芯片特点:
输入5.5V
输出150mA
精度±3.5%
输出2.5V
使能

LP5951MF-2.5/NOPB是一款微功耗、低噪声的CMOS线性稳压器,专为便携式电池供电系统设计,支持1.8V至5.5V宽输入电压范围,提供150mA输出电流。芯片采用误差放大器、基准电压源、功率晶体管和保护电路构成,具有逻辑控制使能、快速启动、热过载和短路保护功能,适用于存储设备供电场景。
| 开源项目名称 | 开源项目介绍 |
|---|---|
| C2842719-LDO方案验证板(A版) | LDO验证板A版:3款SOT-23-3、3款SOT-89-3、2款SOT-23-5、2款SOT-23-6、2款SOT-223。 |
描述LP5951 具有使能功能的 150mA、低 IQ、低压降稳压器
RoHS
总额¥0