芯片简介
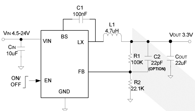
DIO6912是一款高效高频同步降压DC-DC调节器,采用COT架构实现快速瞬态响应。集成主开关和同步开关,具有低RDS(ON)特性。支持4.5V至24V宽输入电压范围,提供2A连续输出电流,内置软启动、过流保护及热关机功能。工作频率500kHz,适用于高降压比应用场景。
芯片特点:
输入4.5V~24V
输出2A
内置MOS
500kHz
使能
软启动

DIO6912是一款高效高频同步降压DC-DC调节器,采用COT架构实现快速瞬态响应。集成主开关和同步开关,具有低RDS(ON)特性。支持4.5V至24V宽输入电压范围,提供2A连续输出电流,内置软启动、过流保护及热关机功能。工作频率500kHz,适用于高降压比应用场景。
| 开源项目名称 | 开源项目介绍 |
|---|---|
| DC-DC降压芯片方案验证板-A版 | 该方案验证版,主要用于测试市面上常见的SOT-23封装的降压型DC/DC芯片,板子上目前集成了三种引脚排序。 |
描述DIO6912是一款高效率、高频同步降压DC-DC调节器IC,具有低导通电阻的内部开关,可在4.5V至24V的输入电压范围内提供高达2A的连续输出电流。采用COT架构,实现快速瞬态响应和轻载时的高效率。
RoHSSMT扩展库
3000个/圆盘
总额¥0
近期成交5单