芯片简介
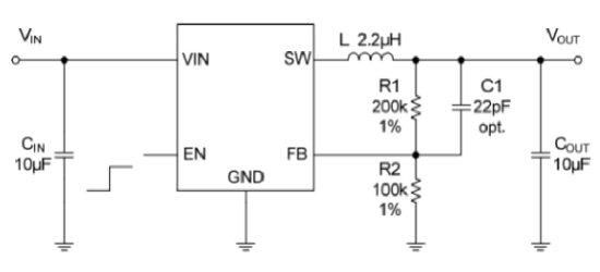
HT8096ARTZ是一款高效率同步降压转换器,采用恒定频率电流模式架构,输入电压范围2.5V至6V,适用于单节锂离子电池应用。具备1.5MHz开关频率,内置P通道和N通道MOSFET,支持100%占空比操作和PFM轻载高效模式。特性包括低静态电流、短路保护、过温保护和软启动功能。
芯片特点:
输入2.5V~6V
输出1A
内置MOS
1.5MHz
使能
软启动

HT8096ARTZ是一款高效率同步降压转换器,采用恒定频率电流模式架构,输入电压范围2.5V至6V,适用于单节锂离子电池应用。具备1.5MHz开关频率,内置P通道和N通道MOSFET,支持100%占空比操作和PFM轻载高效模式。特性包括低静态电流、短路保护、过温保护和软启动功能。
描述HT8096A 是一款高效同步降压调节器,采用恒定频率电流模式架构。输入电压范围为2.5V至6V,开关频率为1.5MHz,无需肖特基二极管。低静态电流和轻载时的PWM/PFM模式提供了高效率。支持0.6V反馈参考电压,适用于单节锂离子电池供电的应用。
SMT扩展库
3000个/圆盘
总额¥0
近期成交4单