芯片简介
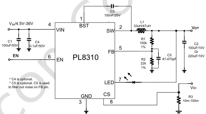
PL8310是一款单片式36V降压开关稳压器,集成高边250mΩ和低边140mΩ的MOSFET,支持4.5V至36V宽输入范围,提供1A连续输出电流。具备内部软启动、输入欠压锁定、过压保护、短路保护及过温保护功能,采用峰值电流模式控制以实现快速瞬态响应。内置补偿网络简化外部元件配置,支持轻载脉冲跳跃模式提升效率。
芯片特点:
输入4.5V~36V
输出1A
内置MOS
150kHz
使能
软启动

PL8310是一款单片式36V降压开关稳压器,集成高边250mΩ和低边140mΩ的MOSFET,支持4.5V至36V宽输入范围,提供1A连续输出电流。具备内部软启动、输入欠压锁定、过压保护、短路保护及过温保护功能,采用峰值电流模式控制以实现快速瞬态响应。内置补偿网络简化外部元件配置,支持轻载脉冲跳跃模式提升效率。
描述PL8310是一款36V、1A连续输出电流的同步降压开关稳压器,具有4.5V至36V宽输入电压范围,内置高侧和低侧MOSFET开关,支持多种保护功能,包括输入过压保护、输出过压保护和短路保护。该器件还具有内部软启动和固定150kHz开关频率。
SMT扩展库
4000个/圆盘
总额¥0
近期成交13单