芯片简介
GN34063A是一款单片DC-DC变换集成电路,支持升压、降压及电压反转功能,内含温度补偿参考电压源、比较器、振荡器、驱动器及大电流输出开关管。其特性包括宽工作电压范围(3.0V~32V)、输出电流保护功能(最大1.2A)、输出电压可调、工作频率可达100kHz及内部基准参考电压精度2%。
芯片特点:
输入3.0V~32V
输出1.2A
内置MOS
100kHz
负压

GN34063A是一款单片DC-DC变换集成电路,支持升压、降压及电压反转功能,内含温度补偿参考电压源、比较器、振荡器、驱动器及大电流输出开关管。其特性包括宽工作电压范围(3.0V~32V)、输出电流保护功能(最大1.2A)、输出电压可调、工作频率可达100kHz及内部基准参考电压精度2%。
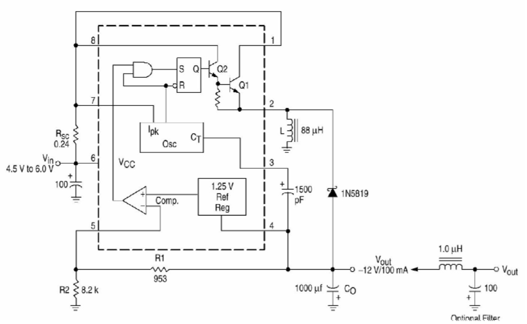
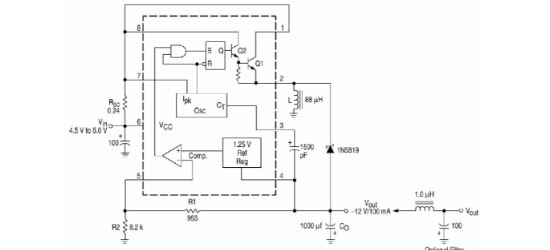
描述GN34063A为一单片DC-DC变换集成电路,内含温度补偿的参考电压源(1.25V)、比较器、能有效限制电流及控制工作周期的振荡器,驱动器及大电流输出开关管等,外配少量元件,就能组成升压、降压及电压反转型DC-DC变换器。主要特点包括工作电压范围宽(3.0V~32V)、静态电流小、具有输出电流限制功能、输出开关极限电流达1.2A、输出电压可调、工作频率可达100kHz、内部基准参考电压精度2%。
SMT扩展库
4000个/圆盘
总额¥0
近期成交1单