芯片简介
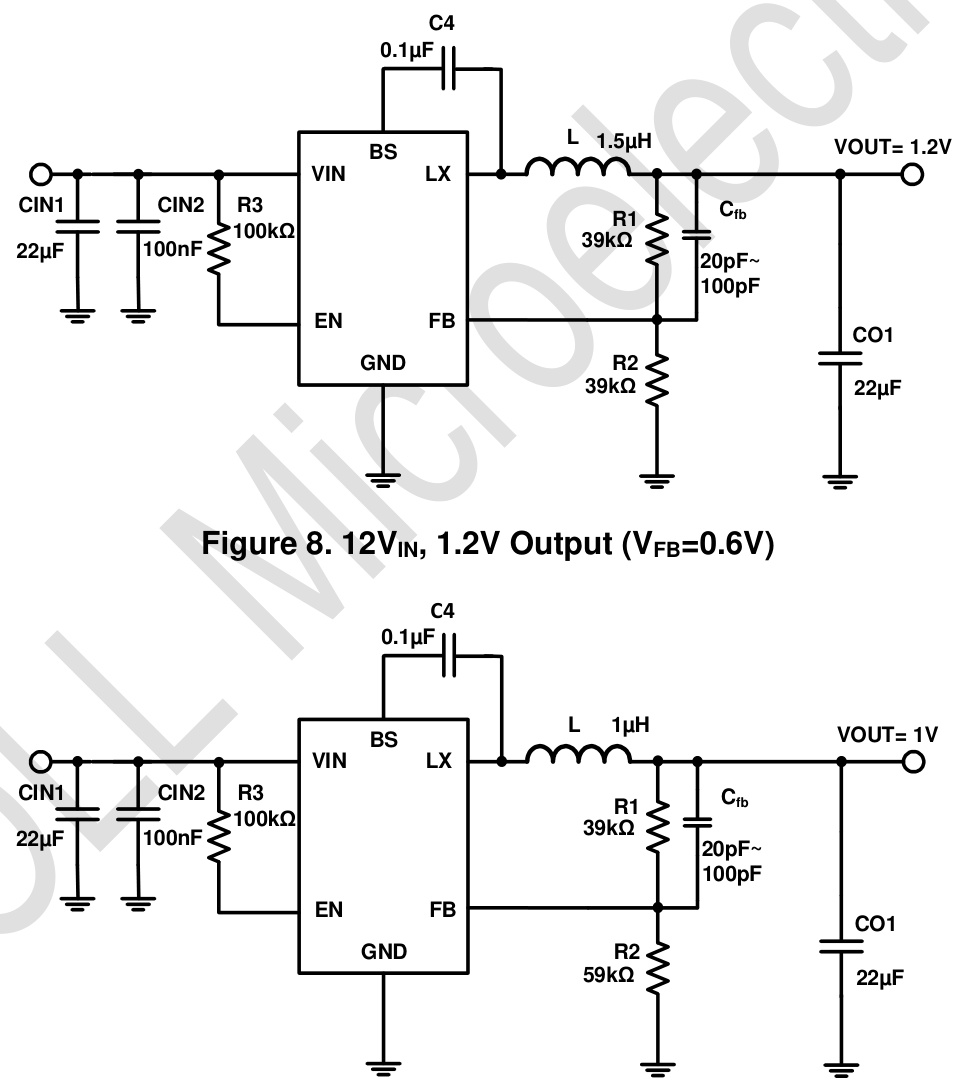
TMI3252SH是一款1MHz同步COT控制降压DC-DC转换器,集成140mΩ/70mΩ低阻MOSFET,支持4.5V-18V宽输入范围及0.6V可调输出电压。采用恒定导通时间架构实现快速瞬态响应,具备过流保护、输入过压保护、热关断和软启动功能,通过陶瓷电容实现低纹波输出。
芯片特点:
输入4.5V~18V
输出2A
内置MOS
1MHz
使能
软启动

TMI3252SH是一款1MHz同步COT控制降压DC-DC转换器,集成140mΩ/70mΩ低阻MOSFET,支持4.5V-18V宽输入范围及0.6V可调输出电压。采用恒定导通时间架构实现快速瞬态响应,具备过流保护、输入过压保护、热关断和软启动功能,通过陶瓷电容实现低纹波输出。
| 开源项目名称 | 开源项目介绍 |
|---|---|
| DC-DC降压芯片方案验证板-A版 | 该方案验证版,主要用于测试市面上常见的SOT-23封装的降压型DC/DC芯片,板子上目前集成了三种引脚排序。 |
描述TMI3252SH 是一款高效率、1MHz、同步模式的恒定导通时间 (COT) 控制模式降压 DC-DC 转换器,能够提供高达 2A 的输出电流。该芯片集成了主开关和同步开关,具有非常低的导通电阻,以减少传导损耗。低输出电压纹波和小型外部电感和电容器是通过 1MHz 开关频率和 COT 控制架构实现的,从而实现快速瞬态响应。
RoHSSMT扩展库
3000个/圆盘
总额¥0
近期成交45单