芯片简介
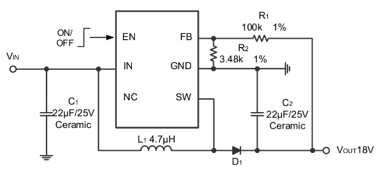
SK6152是一款高度集成的升压转换器,适用于高电压、高效率应用。集成20V功率开关,支持2.3V至5.5V输入电压和高达18V的输出电压,采用1.2MHz固定开关频率。特性包括4A开关电流限制、内部1.5ms软启动、输出短路保护、过压保护及热关断功能,集成60mΩMOSFET,支持轻载省电模式。
芯片特点:
输入2.3V~5.5V
输出0.6V~18V
内置MOS
1.2MHz
使能
软启动

SK6152是一款高度集成的升压转换器,适用于高电压、高效率应用。集成20V功率开关,支持2.3V至5.5V输入电压和高达18V的输出电压,采用1.2MHz固定开关频率。特性包括4A开关电流限制、内部1.5ms软启动、输出短路保护、过压保护及热关断功能,集成60mΩMOSFET,支持轻载省电模式。
描述SK6152是一款高度集成的升压转换器,设计用于需要高电压和高效率解决方案的应用。它集成了一个20V的功率开关,可以从锂离子电池或两节串联的碱性电池输出高达18V的电压。该器件的工作频率为1.2MHz,允许使用小型外部组件。SK6152具有4A的开关电流限制,内置1.5ms的软启动时间,以减少启动时的浪涌电流。它还实现了输出短路保护、输出过压保护和热关断保护。SK6152采用小尺寸SOT23-6封装。
SMT扩展库
3000个/圆盘
总额¥0
近期成交12单