芯片简介
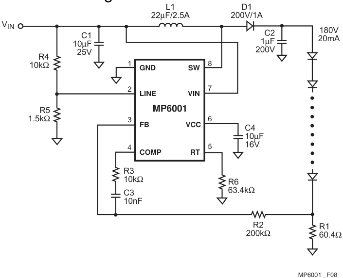
MP6001是一款支持Flyback/Forward拓扑的单片DC-DC转换器,集成150V/0.9Ω功率开关,可提供高达15W输出功率,并支持升压(Boost)及SEPIC应用。采用峰值电流模式控制架构,内置软启动、自动重启、过流/短路/过压保护及零负载调节功能,支持光耦隔离反馈。内部集成100V启动电路、斜率补偿和热关断保护,适用于电信设备及分布式电源转换。
芯片特点:
输入10V~100V
输出≤2A
内置MOS
55kHz~550kHz
隔离
使能
软启动

MP6001是一款支持Flyback/Forward拓扑的单片DC-DC转换器,集成150V/0.9Ω功率开关,可提供高达15W输出功率,并支持升压(Boost)及SEPIC应用。采用峰值电流模式控制架构,内置软启动、自动重启、过流/短路/过压保护及零负载调节功能,支持光耦隔离反馈。内部集成100V启动电路、斜率补偿和热关断保护,适用于电信设备及分布式电源转换。
描述DCDC升降压,电源输入30V以上,1A~3A(中电流)方案,MP6001是一款集成150V功率开关的单片正激/反激DC-DC转换器,能够提供高达15W的输出功率。适用于电信设备、VoIP电话和以太网供电(PoE)。采用8引脚SOIC封装,具有过流、短路和过压保护功能。
RoHSSMT扩展库
2500个/圆盘
总额¥0
近期成交5单