芯片简介
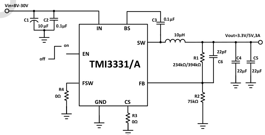
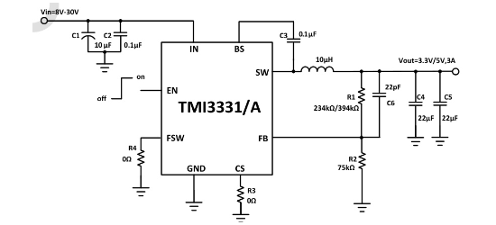
TMI3331和TMI3331A是宽输入电压、高效同步降压DC/DC转换器,提供最高3A输出电流,集成80mΩ高边和60mΩ低边MOSFET。支持可调开关频率(130kHz至500kHz),具备输入欠压锁定、热关断、输入/输出过压保护及软启动功能,适用于汽车电子设备和分布式电源系统。
芯片特点:
输入8V~30V
输出3A
内置MOS
130kHz~500kHz
使能
软启动

TMI3331和TMI3331A是宽输入电压、高效同步降压DC/DC转换器,提供最高3A输出电流,集成80mΩ高边和60mΩ低边MOSFET。支持可调开关频率(130kHz至500kHz),具备输入欠压锁定、热关断、输入/输出过压保护及软启动功能,适用于汽车电子设备和分布式电源系统。
描述TMI3331和TMI3331A是宽输入电压范围的高效降压DC/DC转换器,支持3A输出电流,输入电压范围为8V到30V,开关频率可在130kHz到500kHz之间调整。内部集成高侧和低侧MOSFET,具有输入过压保护、输出过压保护、热关断等功能。
RoHSSMT扩展库
3000个/圆盘
总额¥0
近期成交4单