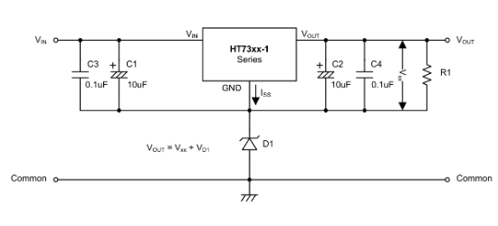
芯片简介
TheHT73xx-1系列是采用CMOS技术实现的低功耗高压稳压器,具有低压差和低静态电流的优点,支持高达30V的输入电压。提供2.1V至5.0V的固定输出电压,具备软启动功能以防止开机时的输出过冲。特性包括±3%的输出精度、过流保护和低温度系数,可通过外部组件调节电压和电流。
芯片特点:
输入30V
输出250mA
精度±3%
输出2.1V
软启动

TheHT73xx-1系列是采用CMOS技术实现的低功耗高压稳压器,具有低压差和低静态电流的优点,支持高达30V的输入电压。提供2.1V至5.0V的固定输出电压,具备软启动功能以防止开机时的输出过冲。特性包括±3%的输出精度、过流保护和低温度系数,可通过外部组件调节电压和电流。
| 开源项目名称 | 开源项目介绍 |
|---|---|
| C2842719-LDO方案验证板(A版) | LDO验证板A版:3款SOT-23-3、3款SOT-89-3、2款SOT-23-5、2款SOT-23-6、2款SOT-223。 |
描述HT73xx-1 系列芯片是基于 CMOS 工艺实现的低功耗高压稳压器,具有低压差和低静态电流的良好特性。该系列芯片允许输入电压高达 30V,且可输出 2.1V~5.0V 范围内的几个固定电压。其软启动功能有效地避免了在上电时输出过冲幅度的问题。
SMT扩展库
1000个/圆盘
总额¥0
近期成交3单