芯片简介
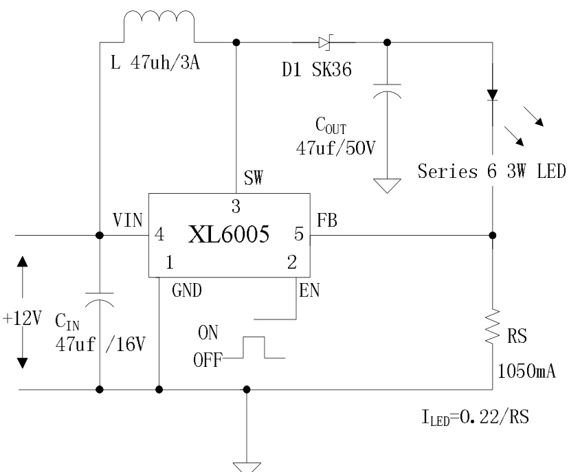
XL6005E1是一款固定频率PWM升压型LED恒流驱动器,输入电压范围3.6V至32V,支持直接驱动多串LED单元。内置频率补偿、软启动、过热保护和电流限制功能,采用180KHz固定开关频率,最高效率达94%。可通过FB引脚(0.22V反馈阈值)调节驱动电流,支持PWM调光功能,典型应用包括LED照明和显示器背光驱动。
芯片特点:
输入3.6V~32V
输出60V
内置MOS
180KHz
使能
软启动

XL6005E1是一款固定频率PWM升压型LED恒流驱动器,输入电压范围3.6V至32V,支持直接驱动多串LED单元。内置频率补偿、软启动、过热保护和电流限制功能,采用180KHz固定开关频率,最高效率达94%。可通过FB引脚(0.22V反馈阈值)调节驱动电流,支持PWM调光功能,典型应用包括LED照明和显示器背光驱动。
描述XL6005是一款固定频率PWM升压LED恒流驱动器,输入电压范围为3.6V至32V,最大开关电流能力为4A,效率高达94%,具有内部优化的功率MOSFET,内置软启动和过温保护功能,适用于LED照明和背光应用。
SMT扩展库
2500个/圆盘
总额¥0
近期成交14单