芯片简介
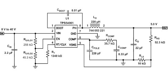
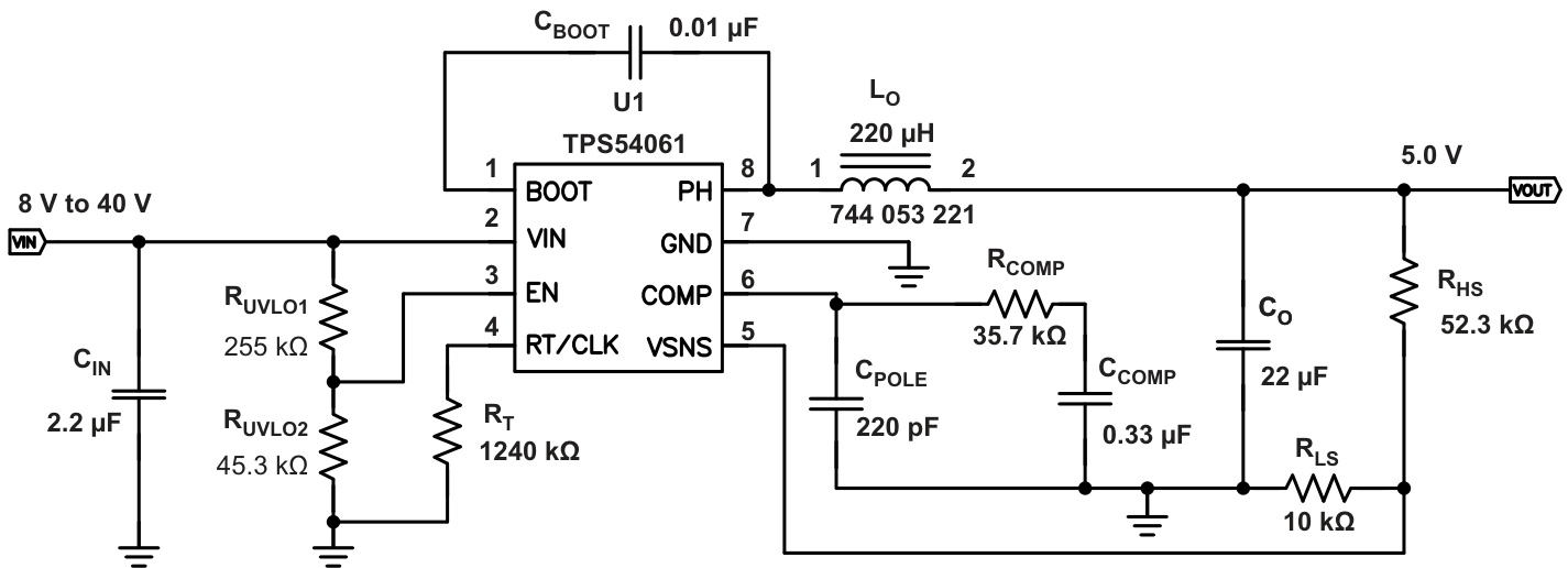
TPS54061是一款60V、200mA同步降压DC-DC转换器,集成高侧和低侧MOSFET。采用峰值电流模式控制,支持外部频率调节(50kHz-1100kHz)及EN引脚使能控制。具有90μA非开关静态电流、1.4μA关断电流、内部软启动、过压保护(OVP)和热关断功能。通过RT/CLK引脚实现同步时钟输入,支持宽输入电压范围(4.7V-60V),可调节UVLO阈值,适用于工业过程控制、传感器供电及高效替代高压线性稳压器。
芯片特点:
输入4.7V~60V
输出200mA
内置MOS
50kHz~1100kHz
使能
软启动



