芯片简介
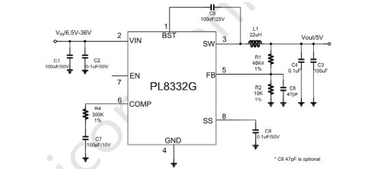
PL8332G是一款36V、3.1A同步降压转换器,集成79mΩ高边和62mΩ低边MOSFET,支持6.5V至36V宽输入范围。采用峰值电流模式控制,提供快速瞬态响应和周期限流保护,可编程软启动抑制浪涌电流。特性包括高达95%的效率、300kHz固定开关频率、输入欠压锁定及过压保护、输出短路保护和过温保护。内部结构包含误差放大器、PWM比较器、驱动电路及多级保护机制,适用于分布式电源系统及便携设备。
芯片特点:
输入6.5V~30V
输出3.1A
内置MOS
300kHz
使能
软启动




