芯片简介
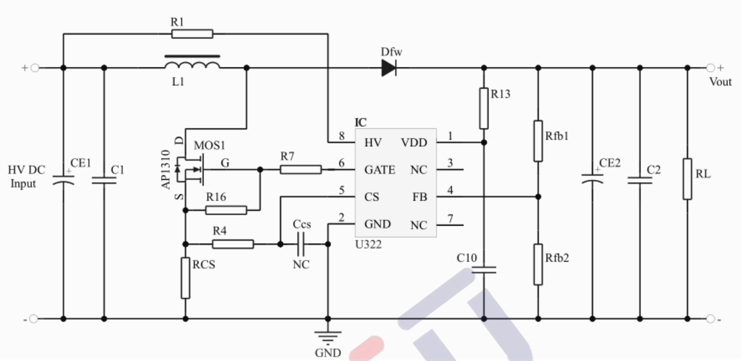
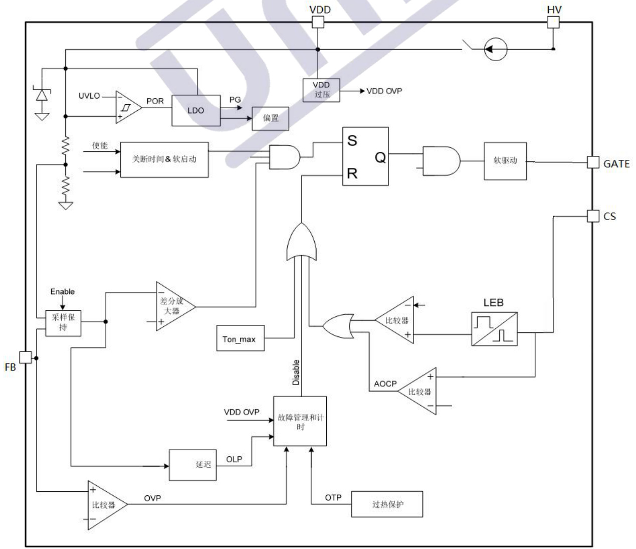
U322是一款集成高压启动的多模式PWM控制功率开关,支持升压、降压及升降压拓扑,适用于离线式小功率应用。内置200V耐压MOSFET,采用多模式控制技术降低待机功耗(<50mW),集成软启动、过压/过载/过热保护及动态响应优化功能。内部组成包括高压启动单元、PWM控制器、保护电路和动态调制模块,特性涵盖低静态电流(200μA)、频率自动调节和抗干扰设计。
芯片特点:
输入200V
输出1.2A
内置MOS
40kHz~60kHz
软启动


U322是一款集成高压启动的多模式PWM控制功率开关,支持升压、降压及升降压拓扑,适用于离线式小功率应用。内置200V耐压MOSFET,采用多模式控制技术降低待机功耗(<50mW),集成软启动、过压/过载/过热保护及动态响应优化功能。内部组成包括高压启动单元、PWM控制器、保护电路和动态调制模块,特性涵盖低静态电流(200μA)、频率自动调节和抗干扰设计。
描述U322是一款高性能低成本PWM控制功率器,适用于离线式小功率升压、降压和升降压型应用场合。集成200V高压启动电路和限流电阻,支持多模式控制,具有完备的保护功能。
RoHSSMT扩展库
4000个/圆盘
总额¥0
近期成交12单