芯片简介
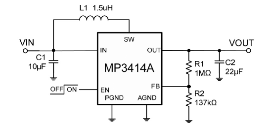
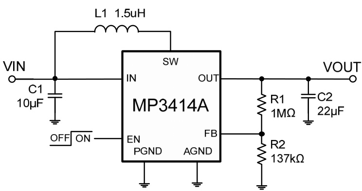
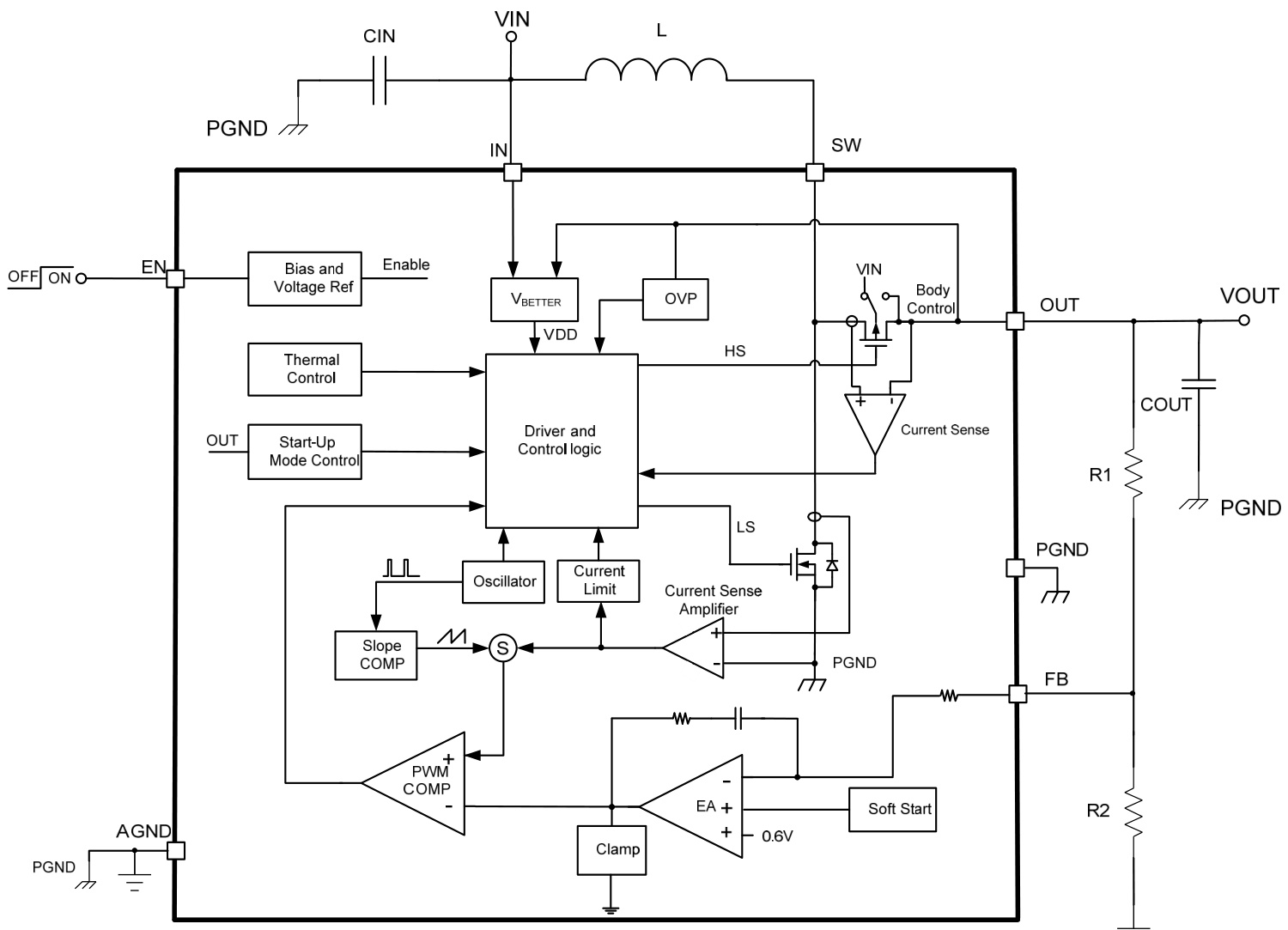
MP3414A是一款高效同步电流模式升压转换器,支持输出断开功能。集成P通道同步整流器以提高效率,无需外部肖特基二极管。1MHz开关频率允许小型外部元件,内部补偿和软启动减少外部元件数量。支持1.8V至5.5V输入电压范围,静态电流22μA,关机电流低于1μA。具有过压保护(OVP)、短路保护(SCP)和过热保护(OTP)。内部组成包括控制电路、驱动电路和保护电路,适用于便携式医疗设备、无线外设等应用。
芯片特点:
输入1.8V~5.5V
输出5.5V
内置MOS
1MHz
使能
软启动





