芯片简介
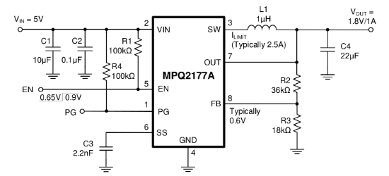
MPQ2177A是一款同步降压转换器,集成内部功率MOSFET,输入电压范围2.5V-5.5V,支持1A连续输出电流,输出电压可调至0.6V。采用恒定导通时间(COT)控制,具备快速瞬态响应和低静态电流特性,适用于汽车电子应用。功能框架包括内部补偿网络、功率MOSFET及保护电路,特性包含AEC-Q100认证、轻载高效模式(AAM)、软启动、电源就绪(PG)指示及过压/短路保护。
芯片特点:
车规级
输入2.5V~5.5V
输出1A
内置MOS
2.4MHz
使能
软启动

MPQ2177A是一款同步降压转换器,集成内部功率MOSFET,输入电压范围2.5V-5.5V,支持1A连续输出电流,输出电压可调至0.6V。采用恒定导通时间(COT)控制,具备快速瞬态响应和低静态电流特性,适用于汽车电子应用。功能框架包括内部补偿网络、功率MOSFET及保护电路,特性包含AEC-Q100认证、轻载高效模式(AAM)、软启动、电源就绪(PG)指示及过压/短路保护。
描述DCDC降压,电源输入7V以内,1A以内(小电流)方案,
近期成交3单