芯片简介
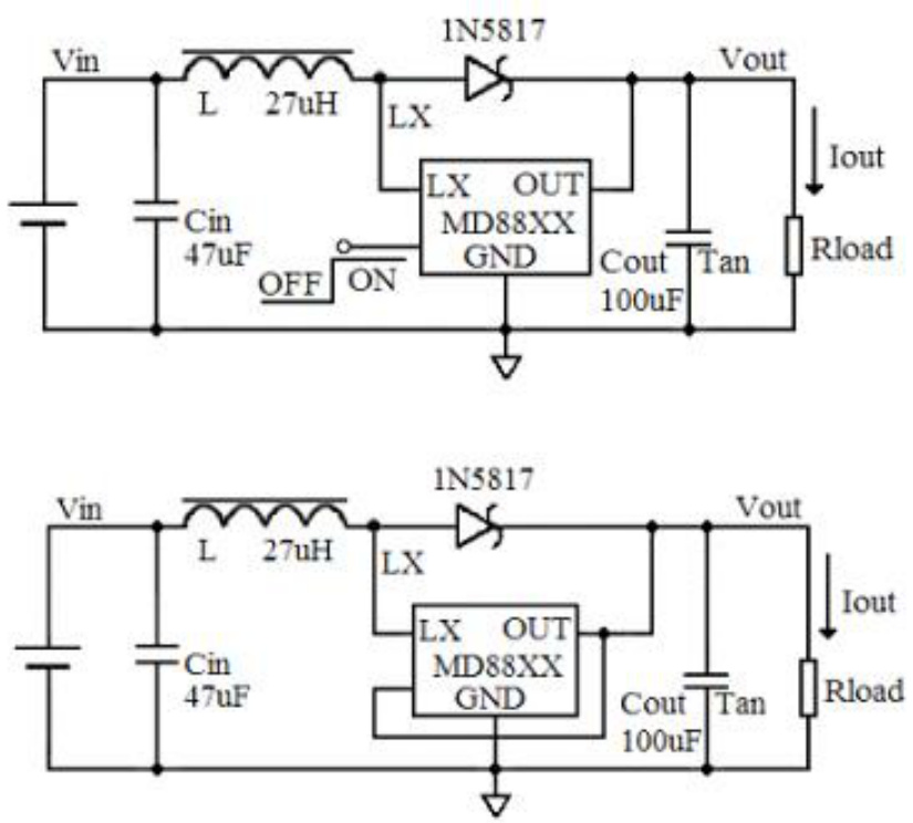
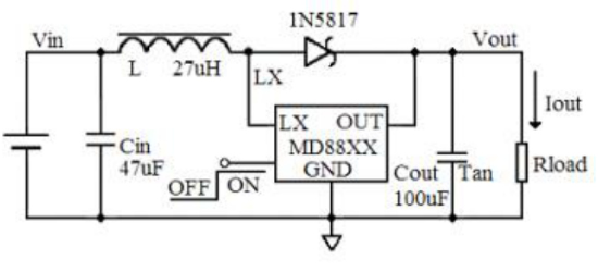
MD88R36是一款高效率、低纹波的PFM控制型DC-DC升压稳压芯片,具有极低启动电压(0.75V典型值)和高输出电压精度(±2.5%)。芯片内部集成输出电压反馈和补偿网络、启动电路、振荡电路、PFM控制电路、参考电压电路、过流保护电路及输出功率管。特性包括低静态电流(4μA典型值)、高转换效率(85%典型值)及CE使能控制功能。
芯片特点:
输入0.75V~10V
输出3.6V
内置MOS
350kHz
使能


MD88R36是一款高效率、低纹波的PFM控制型DC-DC升压稳压芯片,具有极低启动电压(0.75V典型值)和高输出电压精度(±2.5%)。芯片内部集成输出电压反馈和补偿网络、启动电路、振荡电路、PFM控制电路、参考电压电路、过流保护电路及输出功率管。特性包括低静态电流(4μA典型值)、高转换效率(85%典型值)及CE使能控制功能。
描述500mA电流输出升压DC-DC转换器
SMT扩展库
3000个/圆盘
总额¥0
近期成交1单