芯片简介
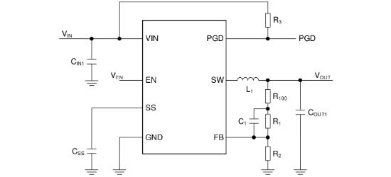
BD9S201NUX-CE2是一款车规级认证的同步降压DC/DC转换器,内置低导通电阻功率MOSFET,支持最大2A输出电流。采用电流模式控制架构,具有高速瞬态响应和内置相位补偿电路,仅需少量外部元件即可构建应用。特性包括可调软启动、输出放电功能、电源良好指示、输入欠压锁定保护、短路保护、输出过压保护、过流保护及热关断保护。
芯片特点:
车规级
输入2.7V~5.5V
输出2A
内置MOS管
2.2MHz
使能
软启动

BD9S201NUX-CE2是一款车规级认证的同步降压DC/DC转换器,内置低导通电阻功率MOSFET,支持最大2A输出电流。采用电流模式控制架构,具有高速瞬态响应和内置相位补偿电路,仅需少量外部元件即可构建应用。特性包括可调软启动、输出放电功能、电源良好指示、输入欠压锁定保护、短路保护、输出过压保护、过流保护及热关断保护。
描述BD9S201NUX-C是一款2.7 V至5.5 V输入电压范围、最大输出电流为2 A的单同步降压DC/DC转换器,适用于汽车应用。具有内置低导通电阻MOSFET,支持可调软启动时间、输出放电功能、电源良好输出、输入欠压锁定保护、短路保护、输出过压保护和过流保护功能。
RoHSSMT扩展库
4000个/圆盘
总额¥0
近期成交1单