芯片简介
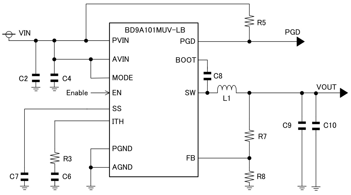
同步降压开关稳压器,内置低导通电阻功率MOSFET,支持1A输出电流。采用SLLMTM控制实现轻载高效运行,1MHz固定开关频率,电流模式控制架构确保快速瞬态响应。集成过流保护、短路保护、热关断、欠压锁定功能,配备可调软启动和电源良好指示功能,适用于工业设备及分布式电源系统。
芯片特点:
输入2.7V~5.5V
输出1A
内置MOS管
1MHz
使能
软启动
工业品
同步降压开关稳压器,内置低导通电阻功率MOSFET,支持1A输出电流。采用SLLMTM控制实现轻载高效运行,1MHz固定开关频率,电流模式控制架构确保快速瞬态响应。集成过流保护、短路保护、热关断、欠压锁定功能,配备可调软启动和电源良好指示功能,适用于工业设备及分布式电源系统。
描述BD9A101MUV-LB是一款同步降压开关调节器,具有内置低导通电阻的MOSFET。它能够提供高达1A的电流,适用于工业设备、DSP、FPGA、微处理器等的降压电源供应。
RoHSSMT扩展库
3000个/圆盘
总额¥0