芯片简介
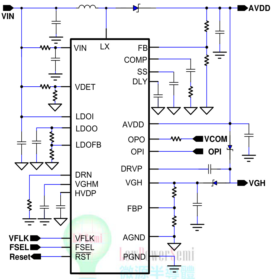
LP6284QVF是一款集成高性能升压稳压器、低压差线性稳压器(LDO)、栅极脉冲调制器(GPM)、电压检测器和VCOM缓冲器的多通道DC-DC转换器。Boost稳压器采用电流模式控制,集成16V/0.2ΩN-MOSFET,支持640kHz或1.2MHz可切换频率,效率超过90%。LDO提供350mA输出电流,VCOM缓冲器具备高短路电流和压摆率。包含可编程软启动、过温保护及欠压锁定功能,采用QFN-24封装。
芯片特点:
输入2.5V~5.5V
输出可调
内置MOS
640kHz/1.2MHz
软启动
使能



