芯片简介
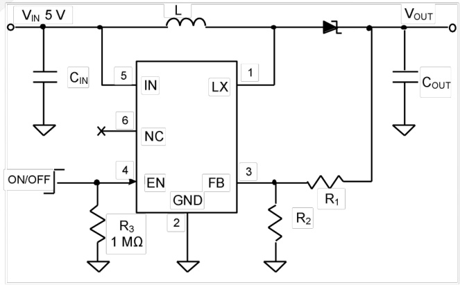
DIO6328E是一款固定频率峰值电流模式异步升压转换器,需外接肖特基二极管。集成150mΩ低RDS(ON)NMOS,支持宽输入电压范围(2.3V-25V)及1MHz开关频率,轻载模式下静态电流约100μA。具备使能控制功能,输出电压通过反馈电阻可调,最大输出25V。
芯片特点:
输入2.3V~25V
输出0.6V~25V
内置MOS
1MHz
使能

DIO6328E是一款固定频率峰值电流模式异步升压转换器,需外接肖特基二极管。集成150mΩ低RDS(ON)NMOS,支持宽输入电压范围(2.3V-25V)及1MHz开关频率,轻载模式下静态电流约100μA。具备使能控制功能,输出电压通过反馈电阻可调,最大输出25V。
描述DIO6328E是一款固定频率峰值电流模式异步升压转换器,需要外部肖特基二极管。其工作在轻负载模式下,静态电流约为100 μA。集成的NMOS FET具有150 mΩ的导通电阻,提供高效率。输入电压范围为2.3 V至25 V,最大输出电压为25 V。内部工作频率设置为1.0MHz。
RoHS
总额¥0