芯片简介
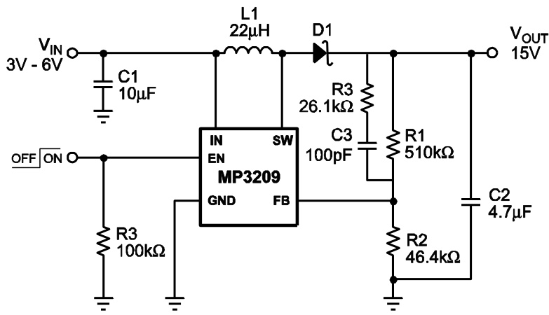
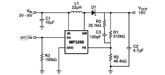
MP3209是一款电流模式升压转换器,适用于小功率应用。其内部集成MOSFET,采用1.4MHz固定开关频率,支持内部软启动和欠压锁定、过流及过热保护。器件通过外部电感与电容实现高度低于1mm的紧凑解决方案,可在2.5V至6V输入范围内工作,输出电压最高达22V。核心架构包含误差放大器、PWM比较器和电流检测模块,通过峰值电流控制实现稳定输出。
芯片特点:
输入2.5V~6V
输出3V~22V
内置MOS
1.4MHz
使能
软启动
工业品
MP3209是一款电流模式升压转换器,适用于小功率应用。其内部集成MOSFET,采用1.4MHz固定开关频率,支持内部软启动和欠压锁定、过流及过热保护。器件通过外部电感与电容实现高度低于1mm的紧凑解决方案,可在2.5V至6V输入范围内工作,输出电压最高达22V。核心架构包含误差放大器、PWM比较器和电流检测模块,通过峰值电流控制实现稳定输出。
描述DCDC升压,电源输入3V~7V,输出12V~24V方案,
RoHSSMT扩展库
3000个/圆盘
总额¥0
近期成交1单