芯片简介
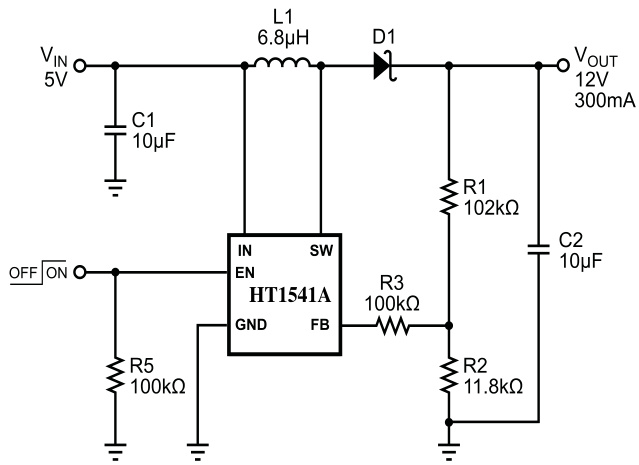
HT1541是一款电流模式升压转换器,适用于小型低功耗应用。集成内部MOSFET开关,支持2.5V最低输入电压和最高22V输出电压,具有1.3MHz固定开关频率。内置软启动功能可减小浪涌电流,包含欠压锁定、电流限制和热过载保护。采用内部补偿设计,允许使用微型电感电容元件。
芯片特点:
输入2.5V~6V
输出3V~22V
内置MOS
1.3MHz
使能
软启动
工业品
HT1541是一款电流模式升压转换器,适用于小型低功耗应用。集成内部MOSFET开关,支持2.5V最低输入电压和最高22V输出电压,具有1.3MHz固定开关频率。内置软启动功能可减小浪涌电流,包含欠压锁定、电流限制和热过载保护。采用内部补偿设计,允许使用微型电感电容元件。
描述HT1541A是一款1.3MHz固定频率升压转换器,适用于小型低功耗应用。该芯片内部集成MOSFET,支持使用小型电容和电感,具有内部补偿和软启动功能,工作输入电压范围为2.5V至6V,输出电压范围为3V至22V,最大输出电流为300mA。
SMT扩展库
3000个/圆盘
总额¥0
近期成交32单