芯片简介
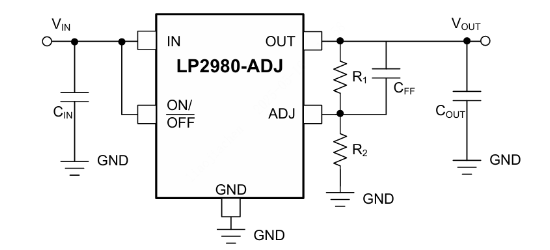
LP2980-ADJ是一款50mA可调低压差线性稳压器,专为电池供电应用设计。具有1.23V至15V的可调输出范围,1%的参考电压精度,典型压差电压低至120mV,并支持低至1µA的休眠模式电流。内部由误差放大器、基准电压源和功率晶体管组成,具有逻辑高电平使能引脚和低噪声特性,适用于便携式电子设备。
芯片特点:
输入16V
输出50mA
精度±1%
输出1.23V~15V
使能
低噪声

LP2980-ADJ是一款50mA可调低压差线性稳压器,专为电池供电应用设计。具有1.23V至15V的可调输出范围,1%的参考电压精度,典型压差电压低至120mV,并支持低至1µA的休眠模式电流。内部由误差放大器、基准电压源和功率晶体管组成,具有逻辑高电平使能引脚和低噪声特性,适用于便携式电子设备。
| 开源项目名称 | 开源项目介绍 |
|---|---|
| C2842719-LDO方案验证板(A版) | LDO验证板A版:3款SOT-23-3、3款SOT-89-3、2款SOT-23-5、2款SOT-23-6、2款SOT-223。 |
描述LP2980-ADJ 具有使能功能的 50mA、16V、可调节低压降稳压器
RoHSSMT扩展库
3000个/圆盘
总额¥0
近期成交17单
描述LP2980-N 具有使能功能的 50mA、16V、低压降稳压器
RoHSSMT扩展库
1000个/圆盘
总额¥0
近期成交8单