芯片简介
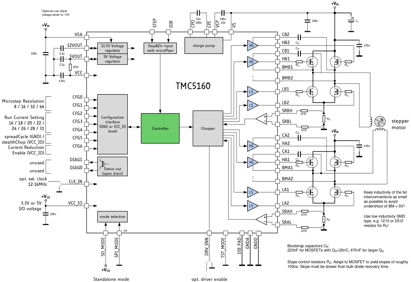
TMC5160A-TA-T是高压两相步进电机控制器/驱动器,支持8-60V供电和20A/线圈电流。集成运动控制器、六点斜坡生成器、StealthChop2静音斩波和SpreadCycle动态斩波技术。支持SPI/UART接口、ABN编码器接口、双参考开关输入,具备StallGuard2无传感器负载检测、CoolStep自适应电流控制、DcStep速度调节功能。内部包含H桥驱动逻辑、PWM控制器、32位运动控制核心、电流调节模块及诊断保护电路。
芯片特点:
输入60V
输出20A
2个H桥
双通道
接口SPI/UART/Step/Dir
方向控制
电流检测




