芯片简介
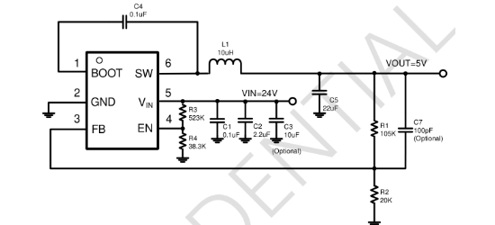
GBI1400TKBR是一款40V/0.6A同步降压转换器,集成400mΩ高边和200mΩ低边MOSFET。具备5V-40V宽输入范围,采用峰值电流模式控制和固定2MHz开关频率。内置1ms软启动功能,支持80μA静态休眠电流和1μA关断电流,集成逐周期过流保护、热关断保护及输出电压过压保护。
芯片特点:
输入5V~40V
输出0.6A
内置MOS
2MHz
使能
软启动
工业品
GBI1400TKBR是一款40V/0.6A同步降压转换器,集成400mΩ高边和200mΩ低边MOSFET。具备5V-40V宽输入范围,采用峰值电流模式控制和固定2MHz开关频率。内置1ms软启动功能,支持80μA静态休眠电流和1μA关断电流,集成逐周期过流保护、热关断保护及输出电压过压保护。
描述GBI1400是一款40V、600mA的同步降压转换器,具有宽输入电压范围(5V至40V),内置400mΩ高侧和200mΩ低侧MOSFET,支持脉冲跳跃模式(PSM)以提高轻载效率。其静态电流在睡眠模式下为80uA,关断电流为1uA,适合电池供电系统。该器件还集成了多种保护功能,如逐周期限流和热关断保护,采用TSOT23-6L封装。
SMT扩展库
3000个/圆盘
总额¥0
近期成交24单