芯片简介
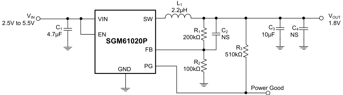
SGM61020是一款高效同步降压DC/DC转换器,具备2A输出电流能力及0.6V至输入电压的可调输出。采用1.5MHz准固定频率PWM模式,轻载时切换至脉冲跳跃调制以提升效率,典型静态电流42μA。集成低RDSONMOSFET(100mΩ/55mΩ),支持100%占空比低压差工作,内置软启动、过流保护及热关断功能。结构包含控制电路、驱动模块和保护机制,适用于电池供电设备及处理器电源。
芯片特点:
输入2.5V~5.5V
输出0~2A
内置MOS
1.5MHz
使能
软启动

SGM61020是一款高效同步降压DC/DC转换器,具备2A输出电流能力及0.6V至输入电压的可调输出。采用1.5MHz准固定频率PWM模式,轻载时切换至脉冲跳跃调制以提升效率,典型静态电流42μA。集成低RDSONMOSFET(100mΩ/55mΩ),支持100%占空比低压差工作,内置软启动、过流保护及热关断功能。结构包含控制电路、驱动模块和保护机制,适用于电池供电设备及处理器电源。
SMT扩展库
5000个/圆盘
总额¥0
近期成交3单