芯片简介
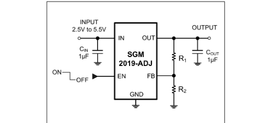
SGM2019系列是低功耗、低噪声、低压差的CMOS线性稳压器,输入电压范围2.5V至5.5V,适用于便携式设备。具有±2.5%输出电压精度、30μVrms超低噪声、74dB高PSRR,支持外部噪声旁路电容进一步降噪。集成逻辑控制关闭模式、折返式电流限制和热过载保护,内部由误差放大器、基准电压源和功率晶体管组成。
芯片特点:
输入5.5V
输出0.3A
精度±2.5%
功耗:100μA
输出2.8V
使能

SGM2019系列是低功耗、低噪声、低压差的CMOS线性稳压器,输入电压范围2.5V至5.5V,适用于便携式设备。具有±2.5%输出电压精度、30μVrms超低噪声、74dB高PSRR,支持外部噪声旁路电容进一步降噪。集成逻辑控制关闭模式、折返式电流限制和热过载保护,内部由误差放大器、基准电压源和功率晶体管组成。
| 开源项目名称 | 开源项目介绍 |
|---|---|
| C2842719-LDO方案验证板(A版) | LDO验证板A版:3款SOT-23-3、3款SOT-89-3、2款SOT-23-5、2款SOT-23-6、2款SOT-223。 |
描述该产品为低功耗、低噪声、低压差CMOS线性稳压器,工作输入电压范围为2.5V至5.5V,适合低电压、低功耗应用。低接地电流使其适用于电池供电的电源系统。超低压差电压可延长便携式电子设备的电池寿命。超低输出噪声(30μVRMS)和高电源抑制比(PSRR),适合需要安静电压源的系统,如射频应用。连接到设备BP引脚的外部噪声旁路电容可进一步降低噪声水平。输出电压预设范围为1.2V至5.0V。其他功能包括10nA逻辑控制关断模式、折返式电流限制和热关断保护。提供绿色SOT-23-5和SC70-5封装,工作环境温度范围为-40°C至 + 85°C。
SMT扩展库
3000个/圆盘
总额¥0
近期成交3单
描述SGM2019系列是低功耗、低噪声、低压差CMOS线性稳压器,输入电压范围为2.5V至5.5V。它们是低电压、低功耗应用的理想选择。低接地电流特性使其适用于电池供电的电源系统
SMT扩展库
3000个/圆盘
总额¥0
近期成交2单